HOME   LIST
‹–   –›

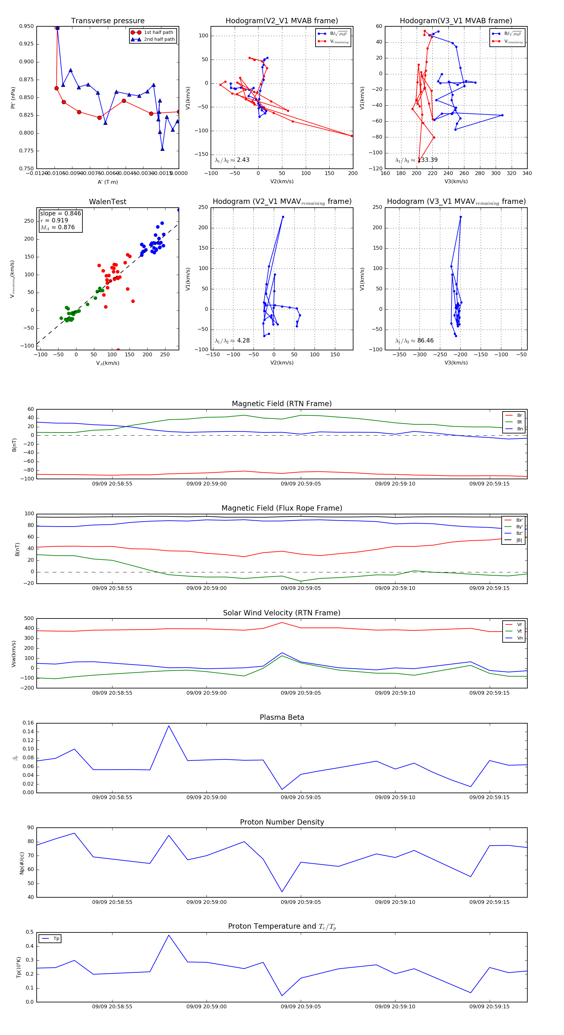
Flux Rope in 2022

Flux Rope Event 2022-09-09 20:58:51 ~ 2022-09-09 20:59:17 (27 seconds)


plot