HOME   LIST
‹–   –›

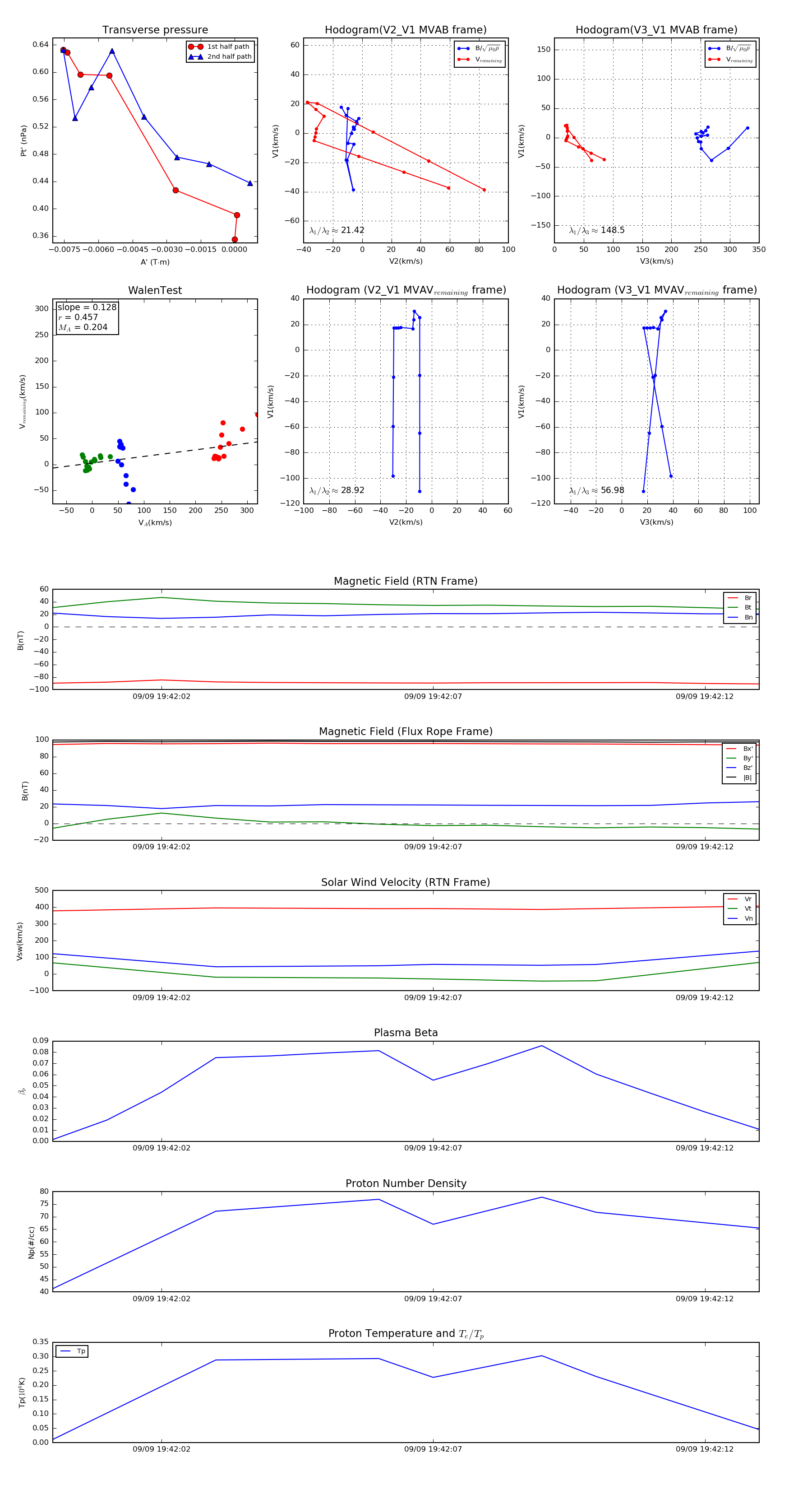
Flux Rope in 2022

Flux Rope Event 2022-09-09 19:42:00 ~ 2022-09-09 19:42:13 (14 seconds)


plot