HOME   LIST
‹–   –›

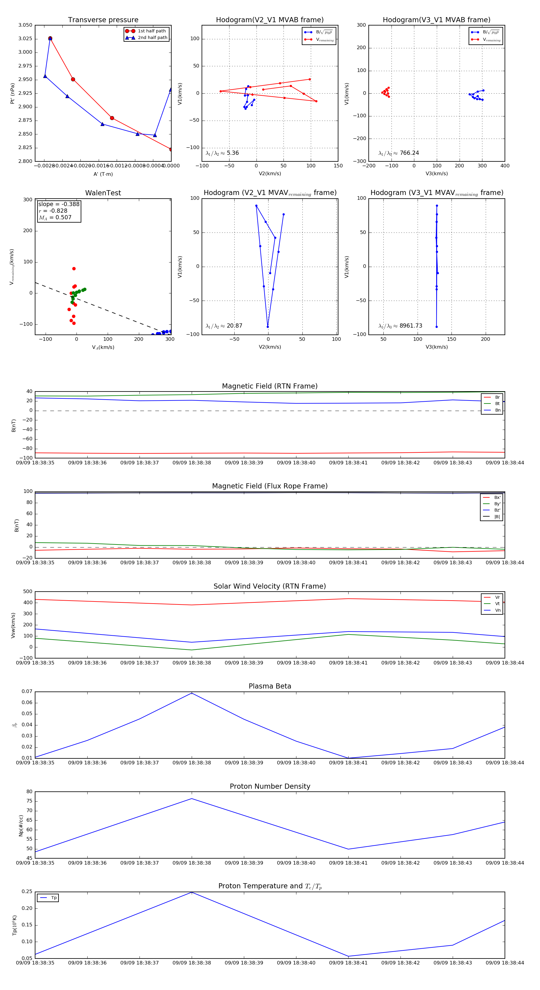
Flux Rope in 2022

Flux Rope Event 2022-09-09 18:38:35 ~ 2022-09-09 18:38:44 (10 seconds)


plot