HOME   LIST
‹–   –›

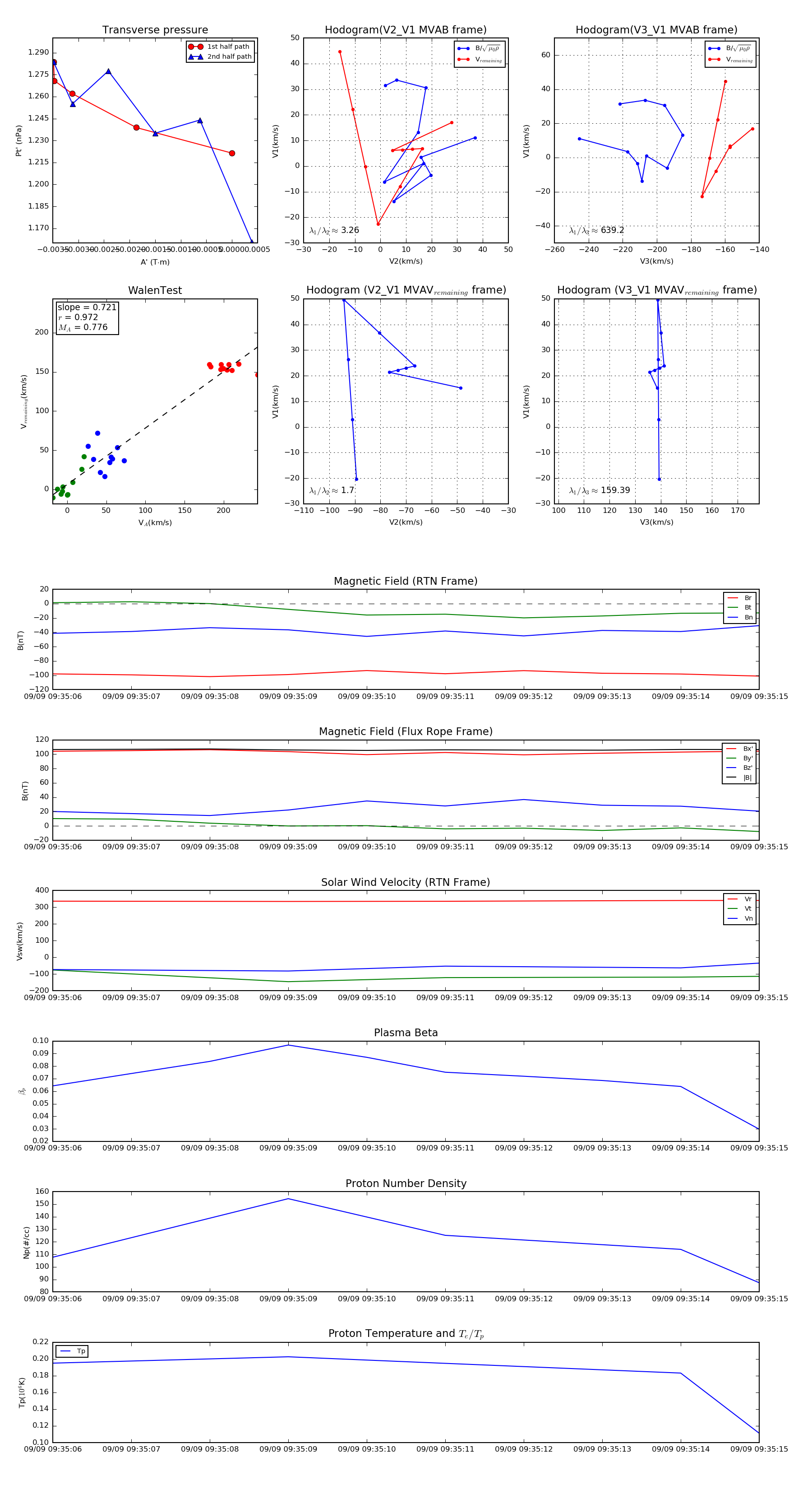
Flux Rope in 2022

Flux Rope Event 2022-09-09 09:35:06 ~ 2022-09-09 09:35:15 (10 seconds)


plot