HOME   LIST
‹–   –›

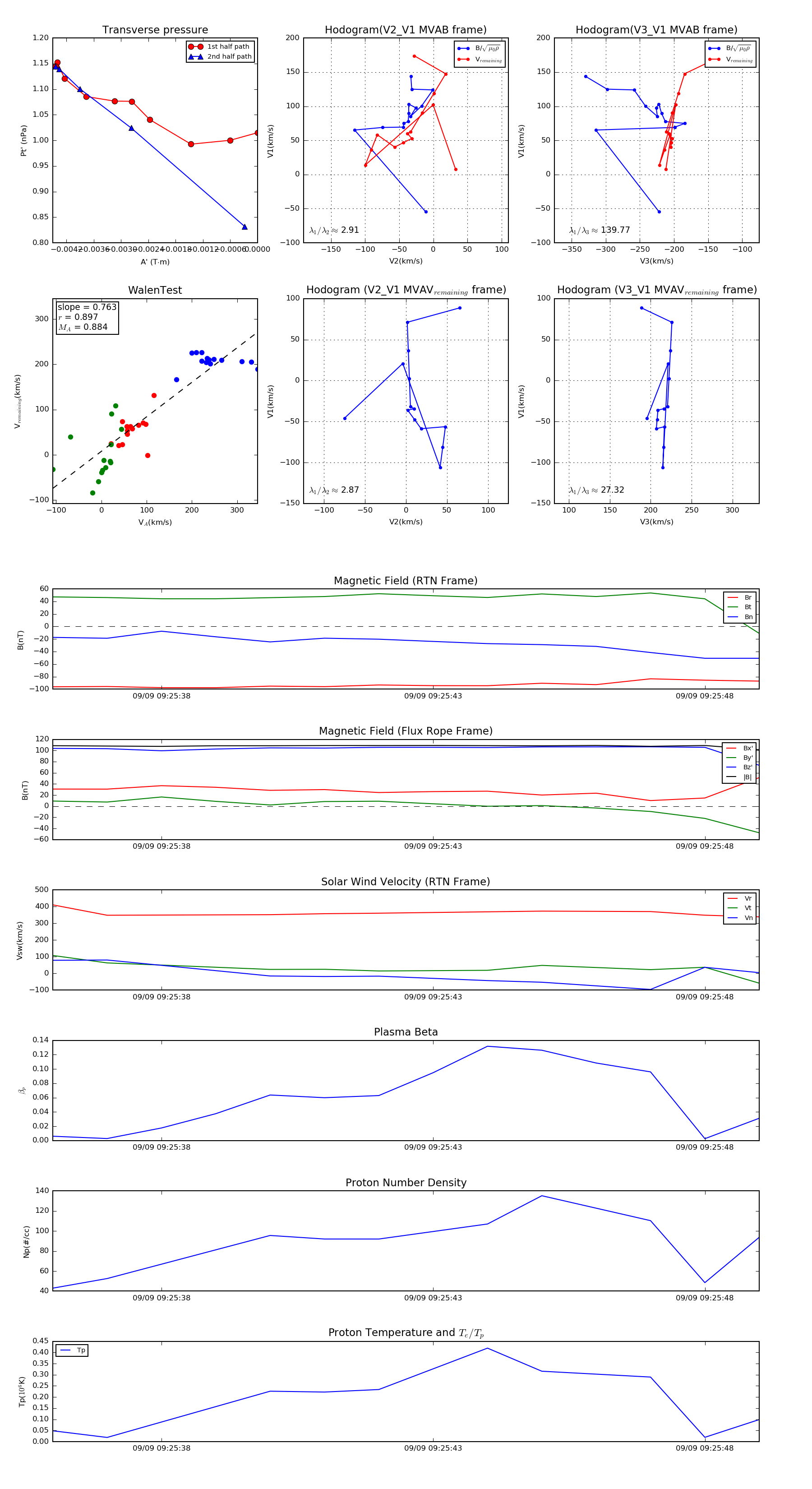
Flux Rope in 2022

Flux Rope Event 2022-09-09 09:25:36 ~ 2022-09-09 09:25:49 (14 seconds)


plot