HOME   LIST
‹–   –›

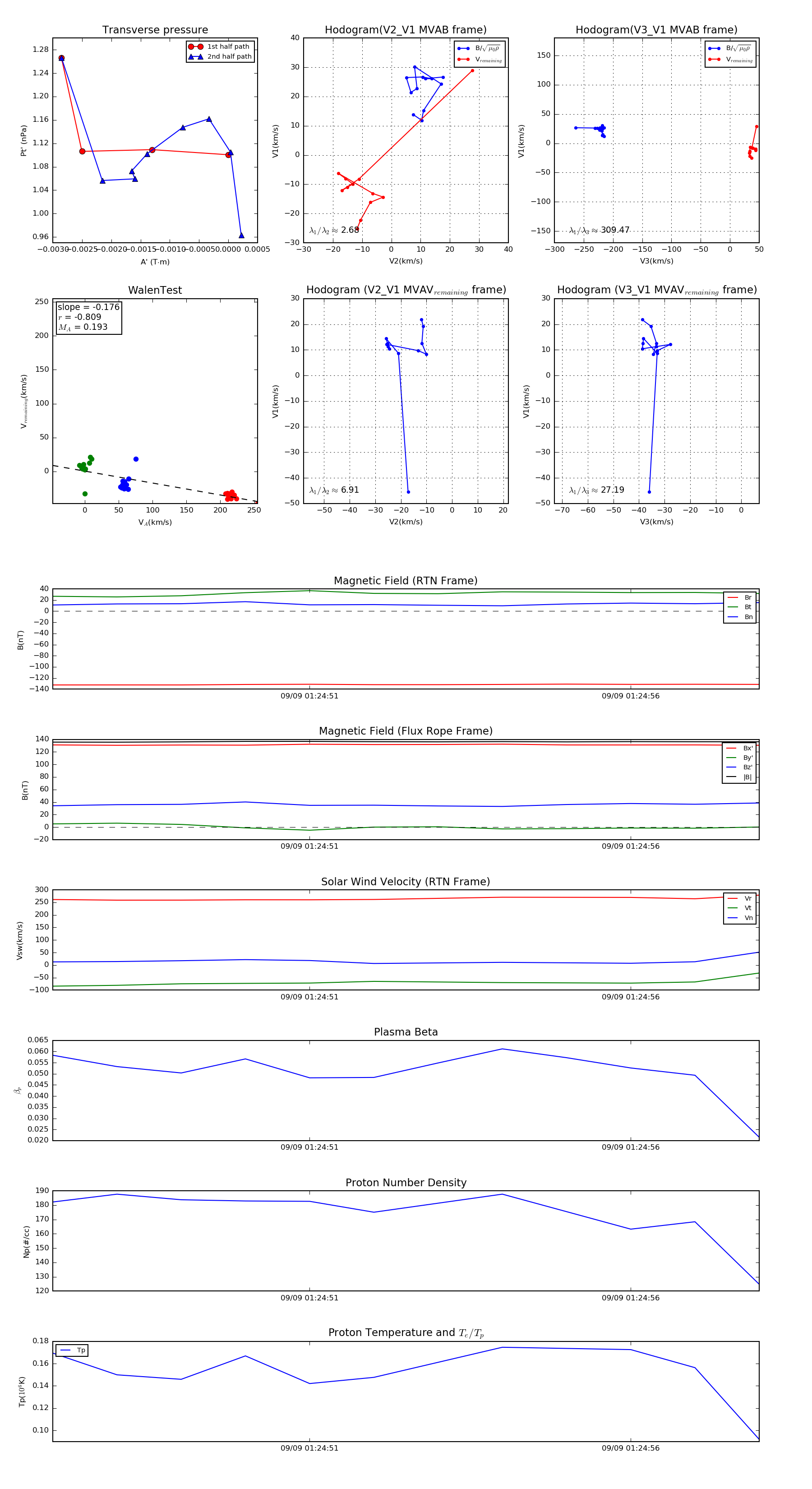
Flux Rope in 2022

Flux Rope Event 2022-09-09 01:24:47 ~ 2022-09-09 01:24:58 (12 seconds)


plot