HOME   LIST
‹–   –›

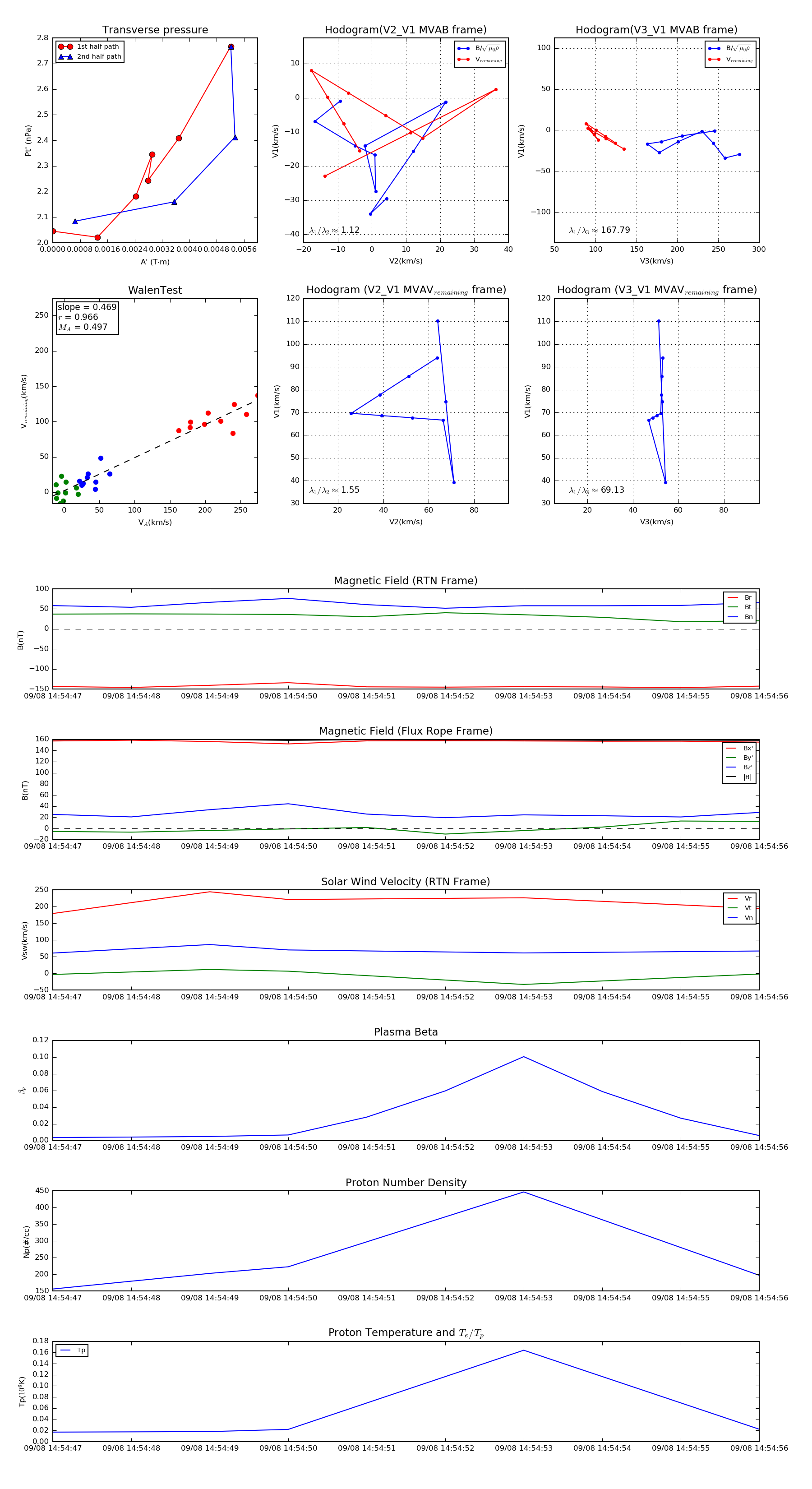
Flux Rope in 2022

Flux Rope Event 2022-09-08 14:54:47 ~ 2022-09-08 14:54:56 (10 seconds)


plot