HOME   LIST
‹–   –›

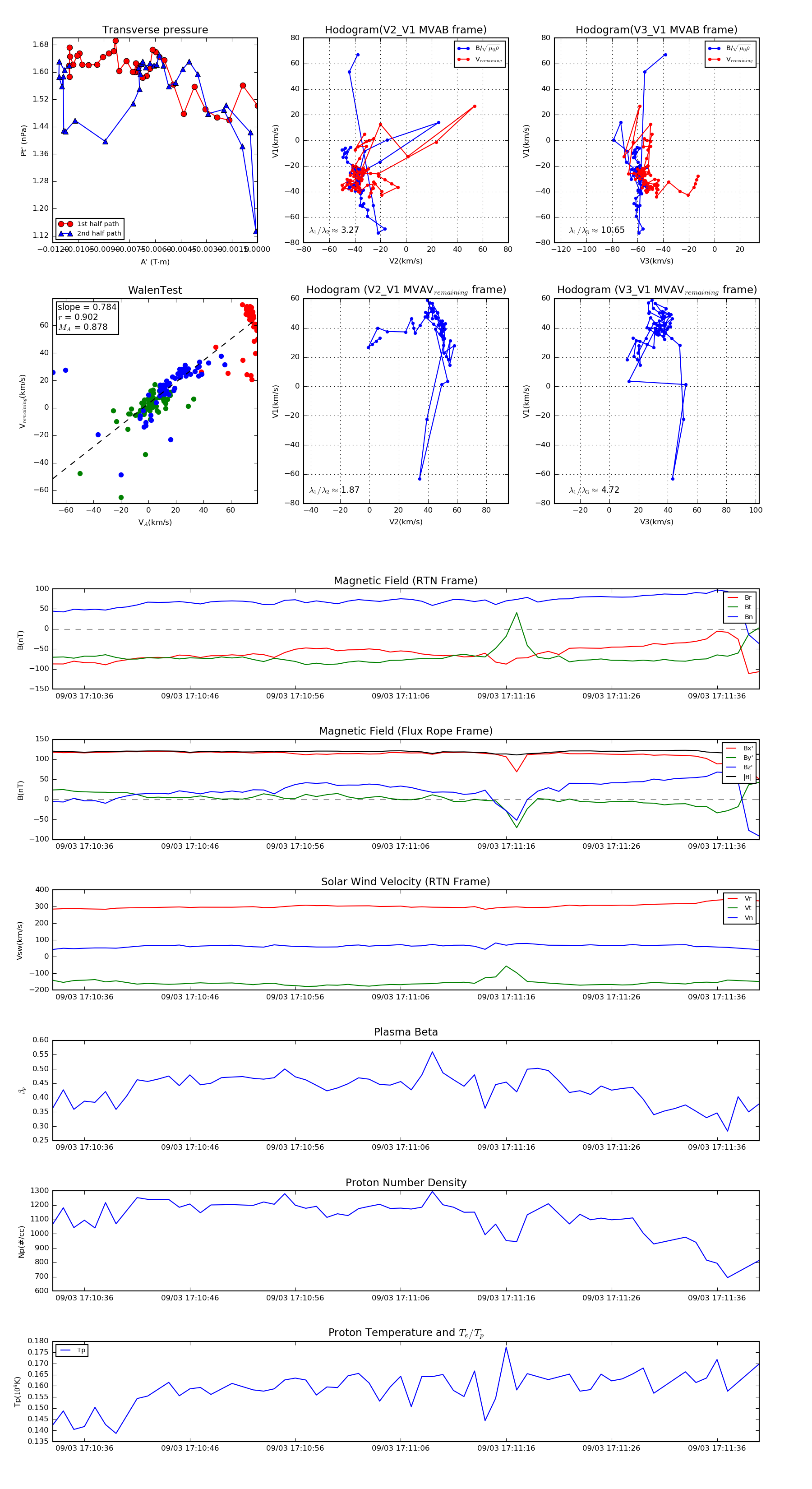
Flux Rope in 2022

Flux Rope Event 2022-09-03 17:10:33 ~ 2022-09-03 17:11:40 (68 seconds)


plot