HOME   LIST
‹–   –›

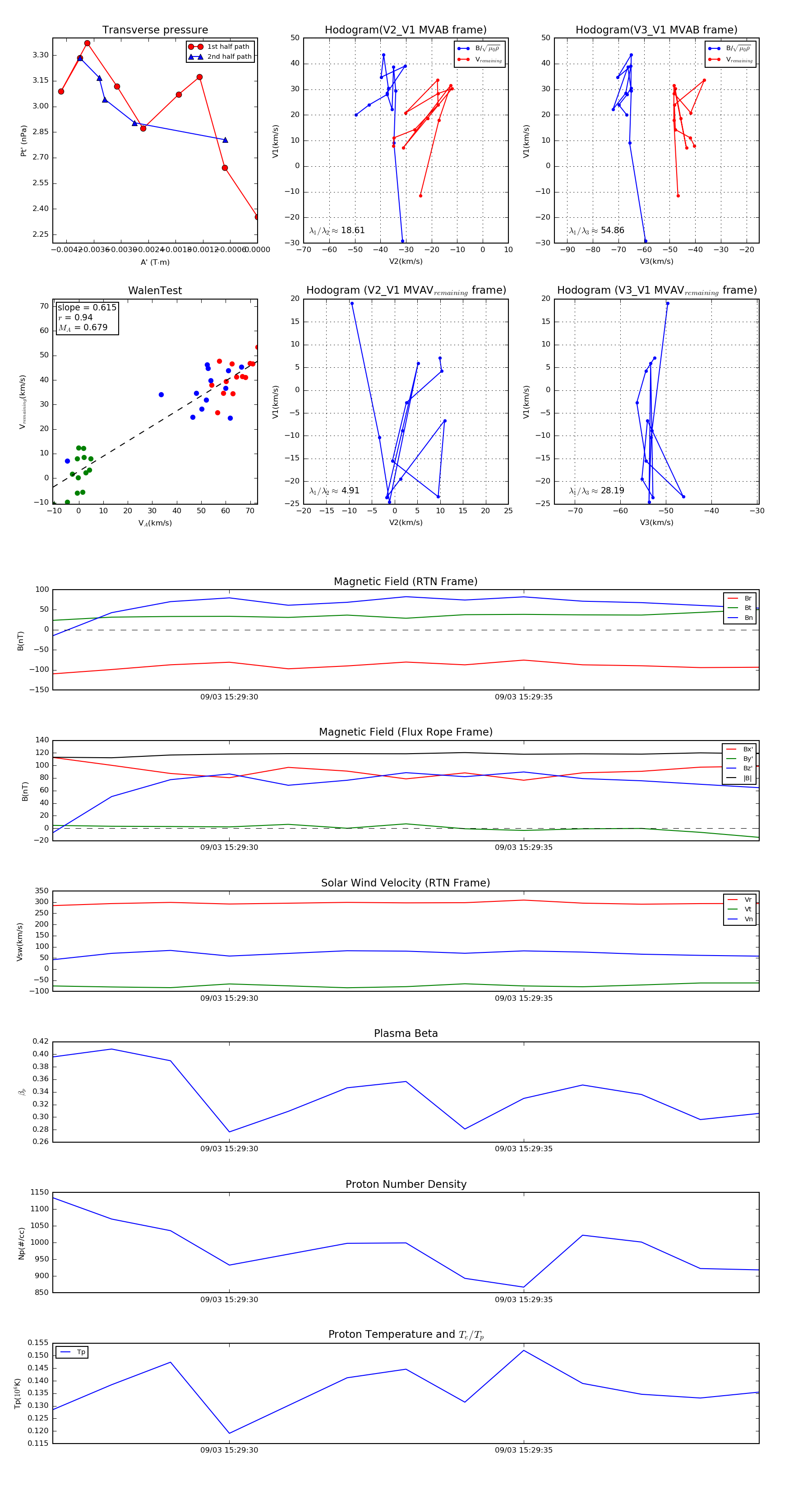
Flux Rope in 2022

Flux Rope Event 2022-09-03 15:29:27 ~ 2022-09-03 15:29:39 (13 seconds)


plot