HOME   LIST
‹–   –›

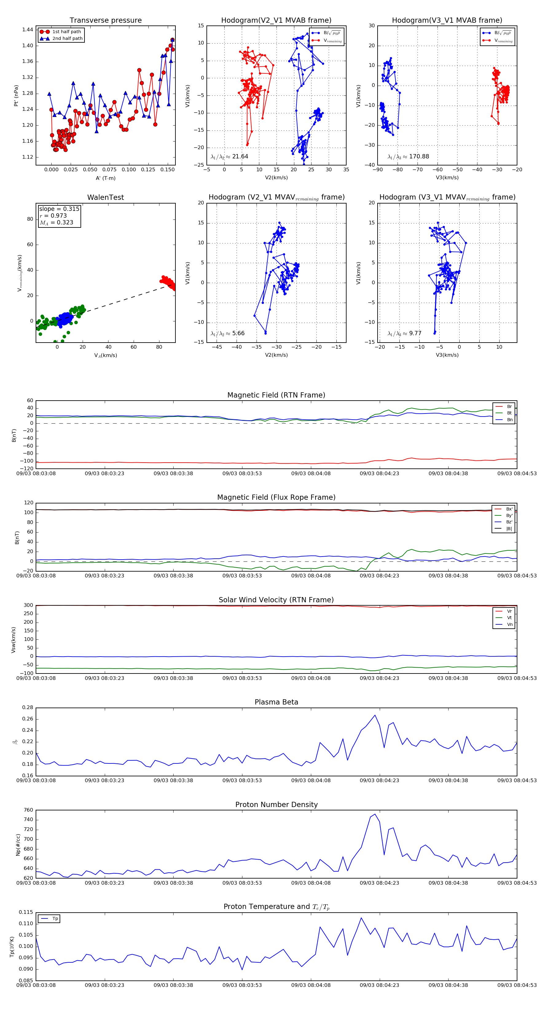
Flux Rope in 2022

Flux Rope Event 2022-09-03 08:03:08 ~ 2022-09-03 08:04:53 (106 seconds)


plot