HOME   LIST
‹–   –›

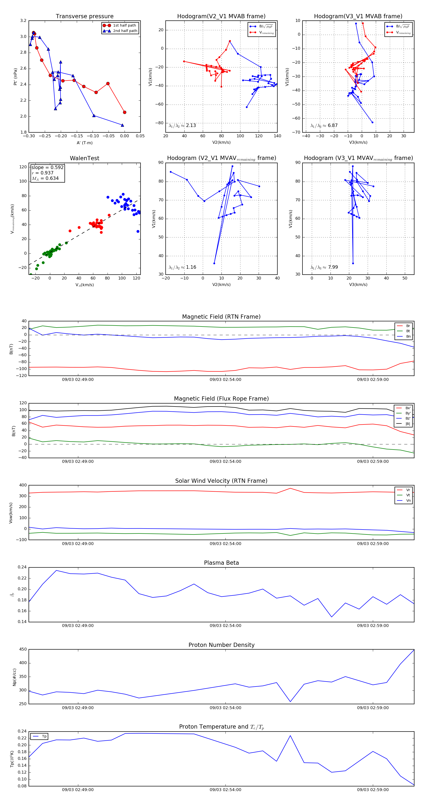
Flux Rope in 2022

Flux Rope Event 2022-09-03 02:47:20 ~ 2022-09-03 03:00:24 (785 seconds)


plot