HOME   LIST
‹–   –›

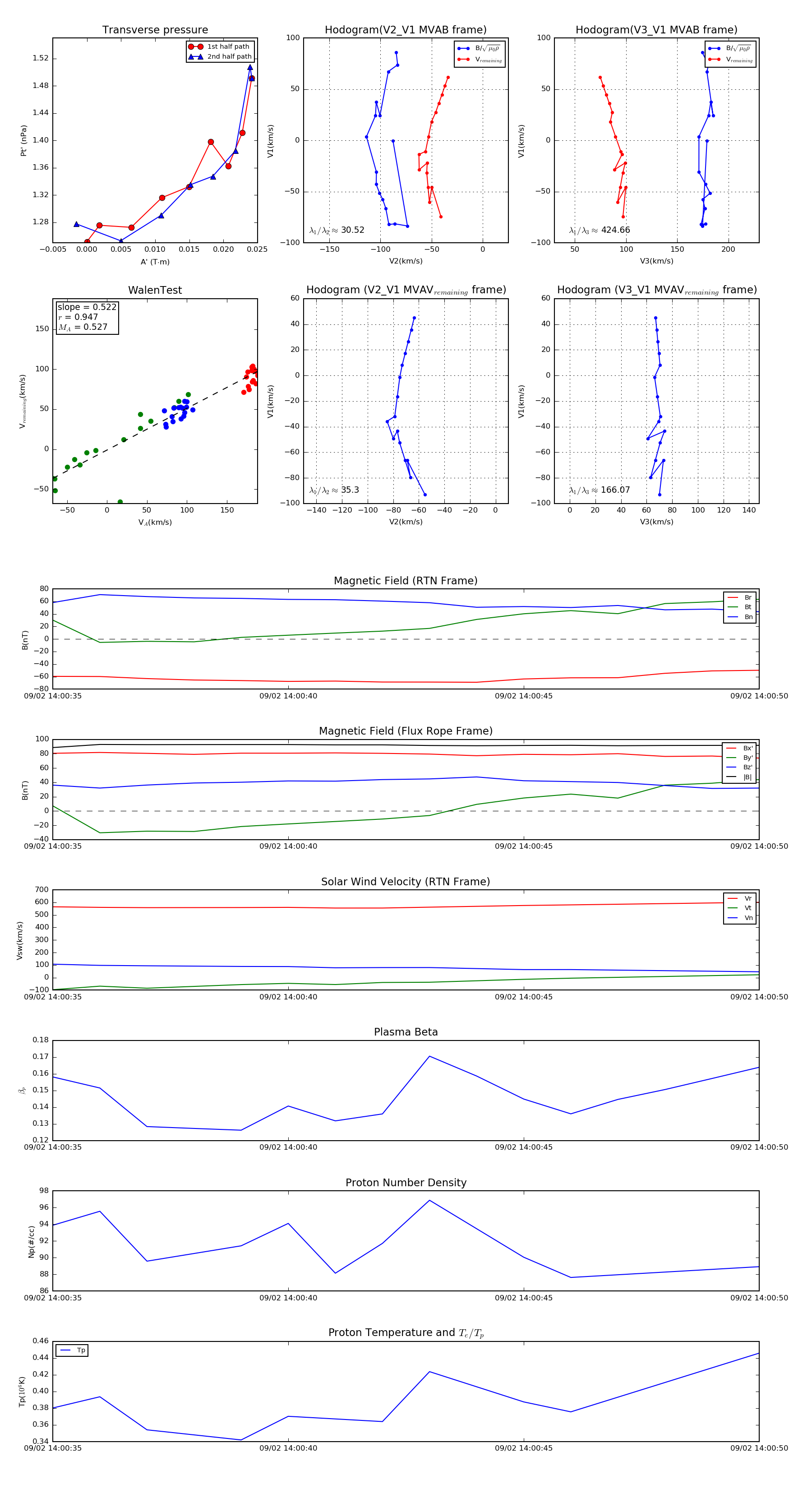
Flux Rope in 2022

Flux Rope Event 2022-09-02 14:00:35 ~ 2022-09-02 14:00:50 (16 seconds)


plot