HOME   LIST
‹–   –›

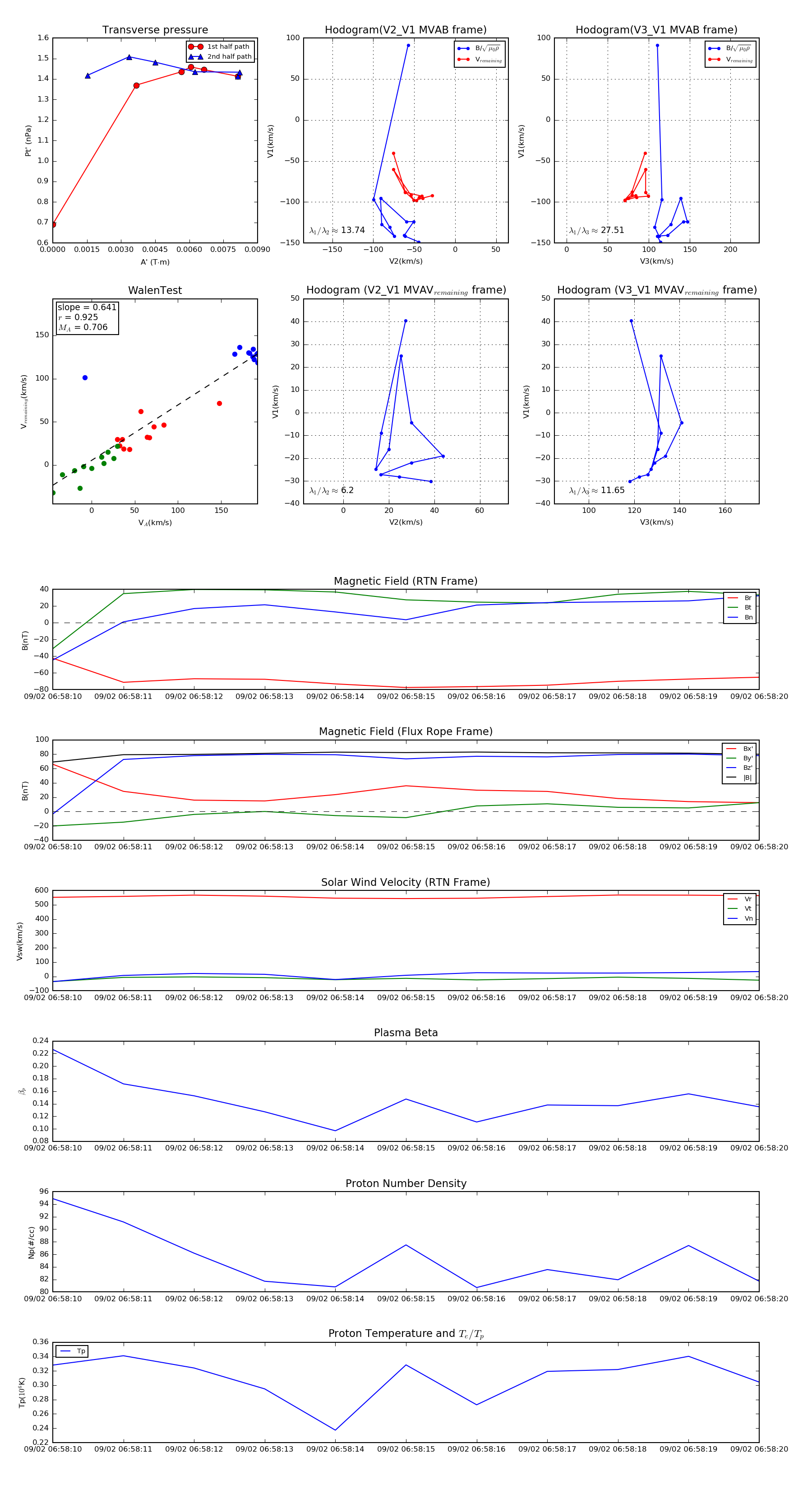
Flux Rope in 2022

Flux Rope Event 2022-09-02 06:58:10 ~ 2022-09-02 06:58:20 (11 seconds)


plot