HOME   LIST
‹–   –›

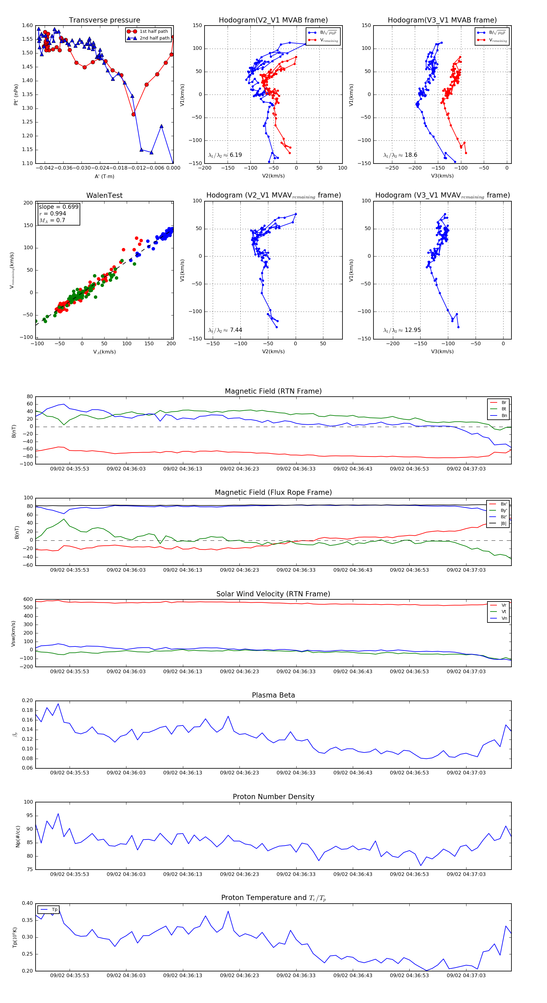
Flux Rope in 2022

Flux Rope Event 2022-09-02 04:35:47 ~ 2022-09-02 04:37:11 (85 seconds)


plot