HOME   LIST
‹–   –›

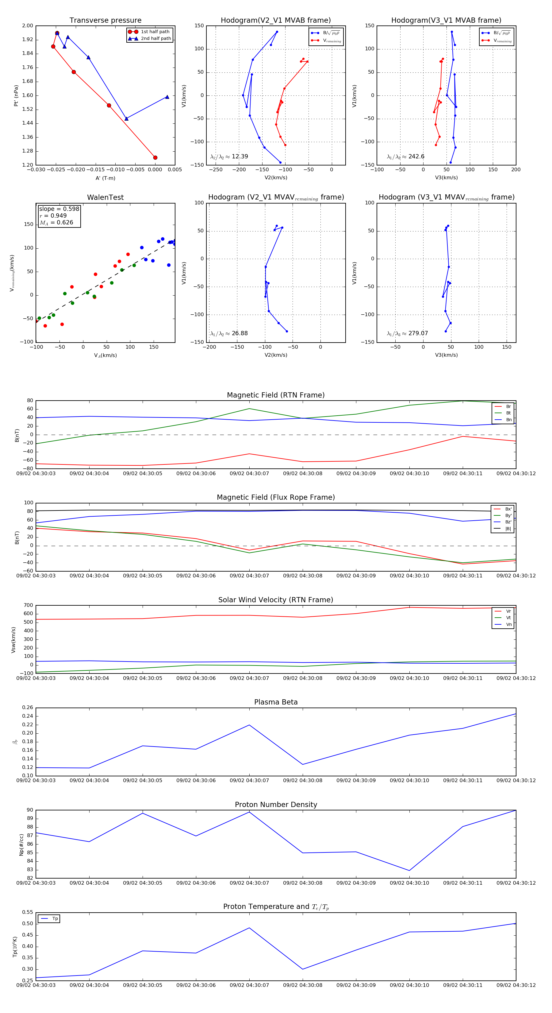
Flux Rope in 2022

Flux Rope Event 2022-09-02 04:30:03 ~ 2022-09-02 04:30:12 (10 seconds)


plot