HOME   LIST
‹–   –›

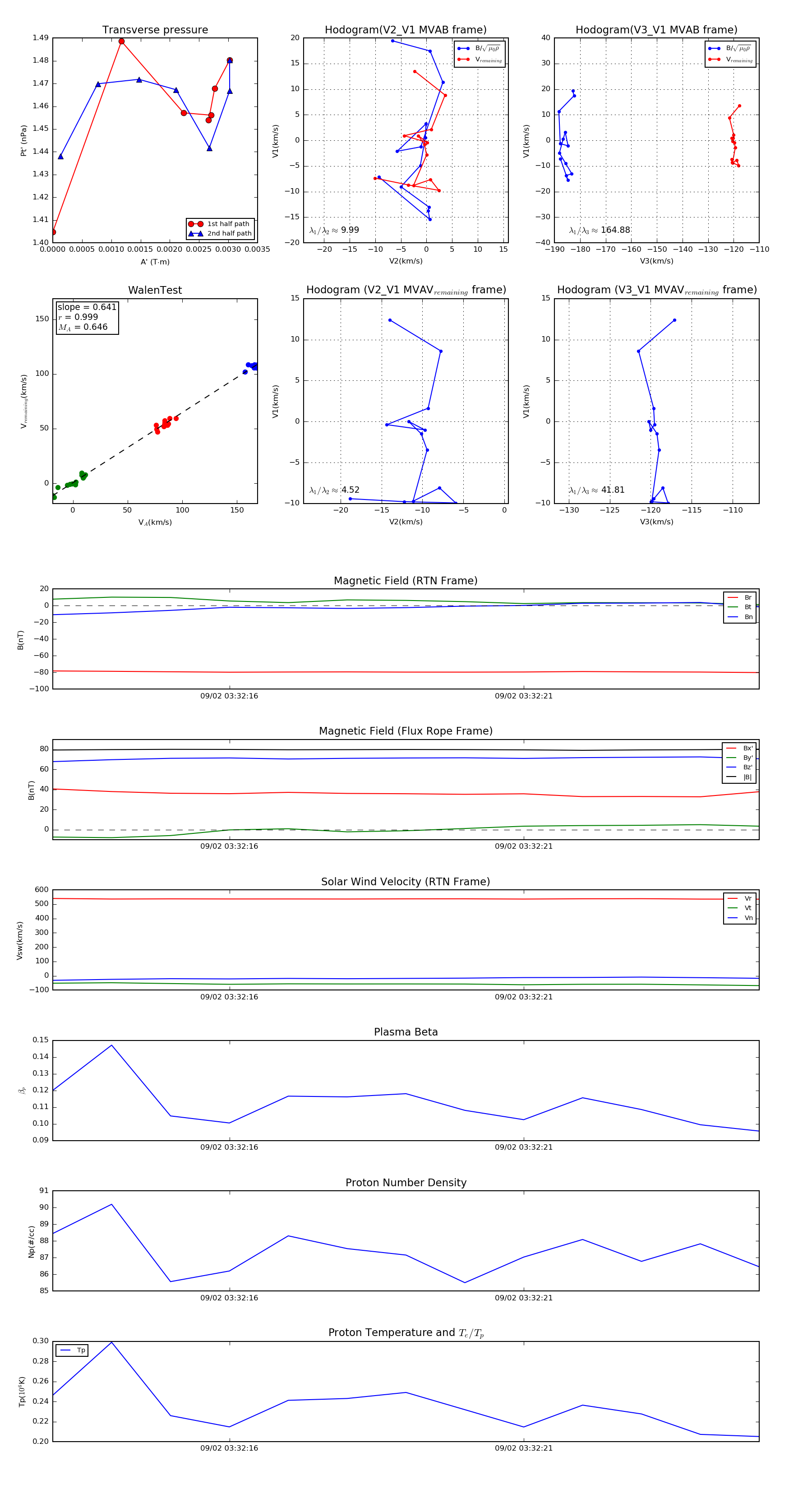
Flux Rope in 2022

Flux Rope Event 2022-09-02 03:32:13 ~ 2022-09-02 03:32:25 (13 seconds)


plot