HOME   LIST
‹–   –›

Flux Rope in 2022

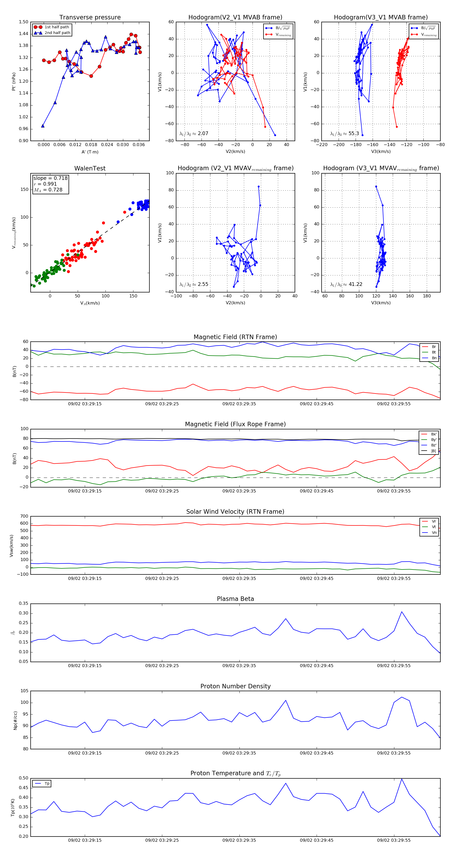
Flux Rope Event 2022-09-02 03:29:08 ~ 2022-09-02 03:30:01 (54 seconds)


plot