HOME   LIST
‹–   –›

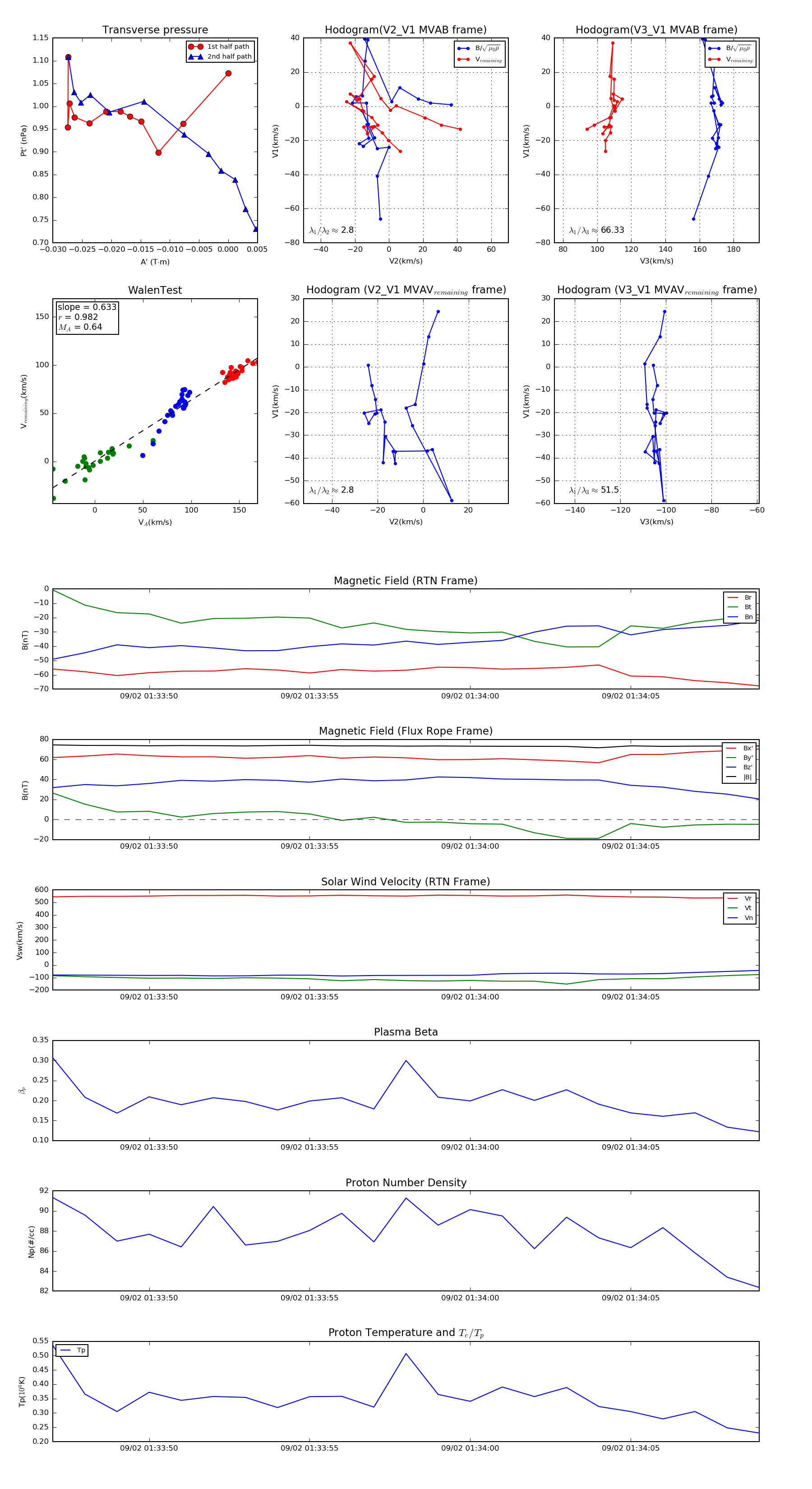
Flux Rope in 2022

Flux Rope Event 2022-09-02 01:33:47 ~ 2022-09-02 01:34:09 (23 seconds)


plot