HOME   LIST
‹–   –›

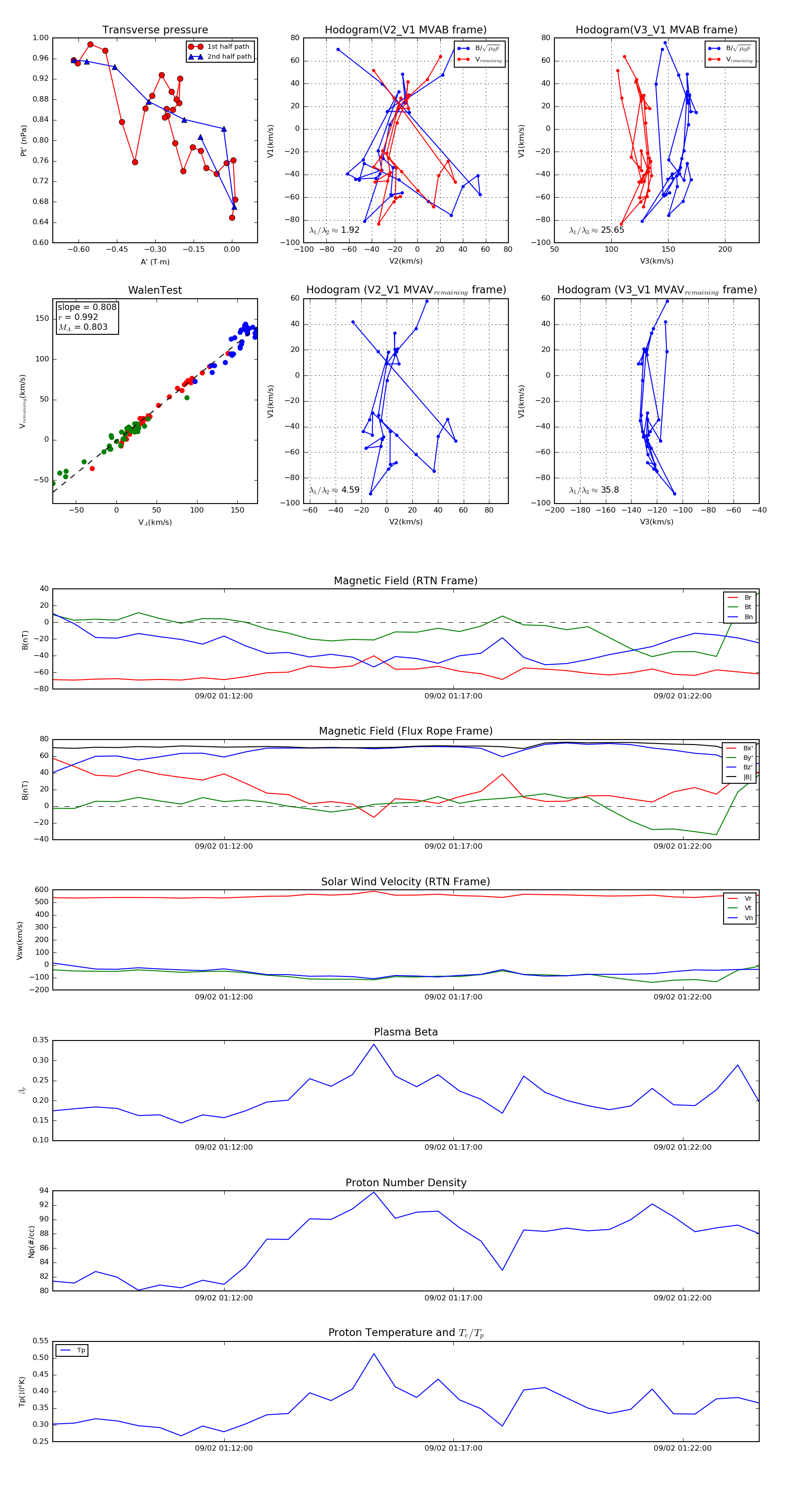
Flux Rope in 2022

Flux Rope Event 2022-09-02 01:08:16 ~ 2022-09-02 01:23:40 (925 seconds)


plot