HOME   LIST
‹–   –›

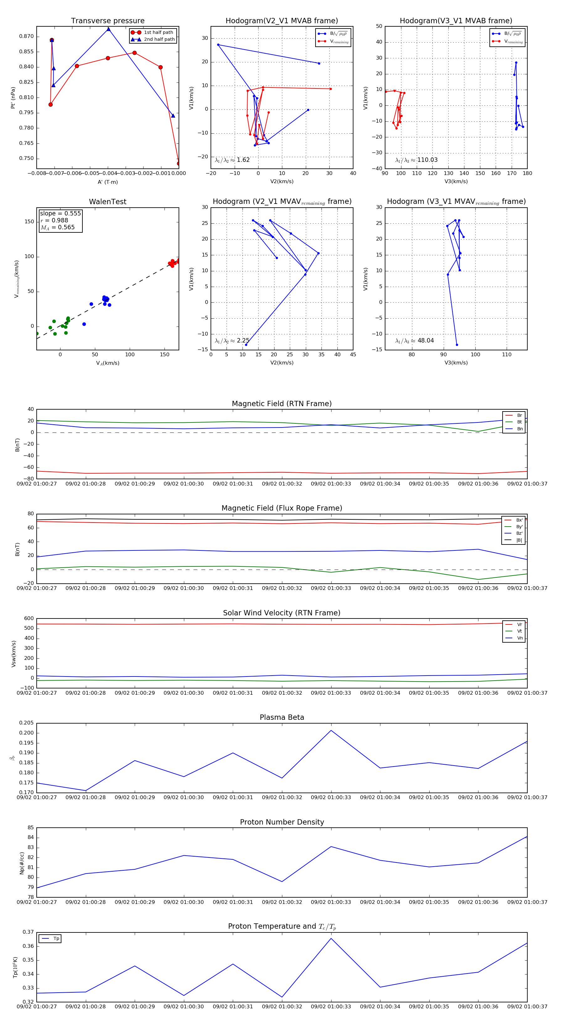
Flux Rope in 2022

Flux Rope Event 2022-09-02 01:00:27 ~ 2022-09-02 01:00:37 (11 seconds)


plot