HOME   LIST
‹–   –›

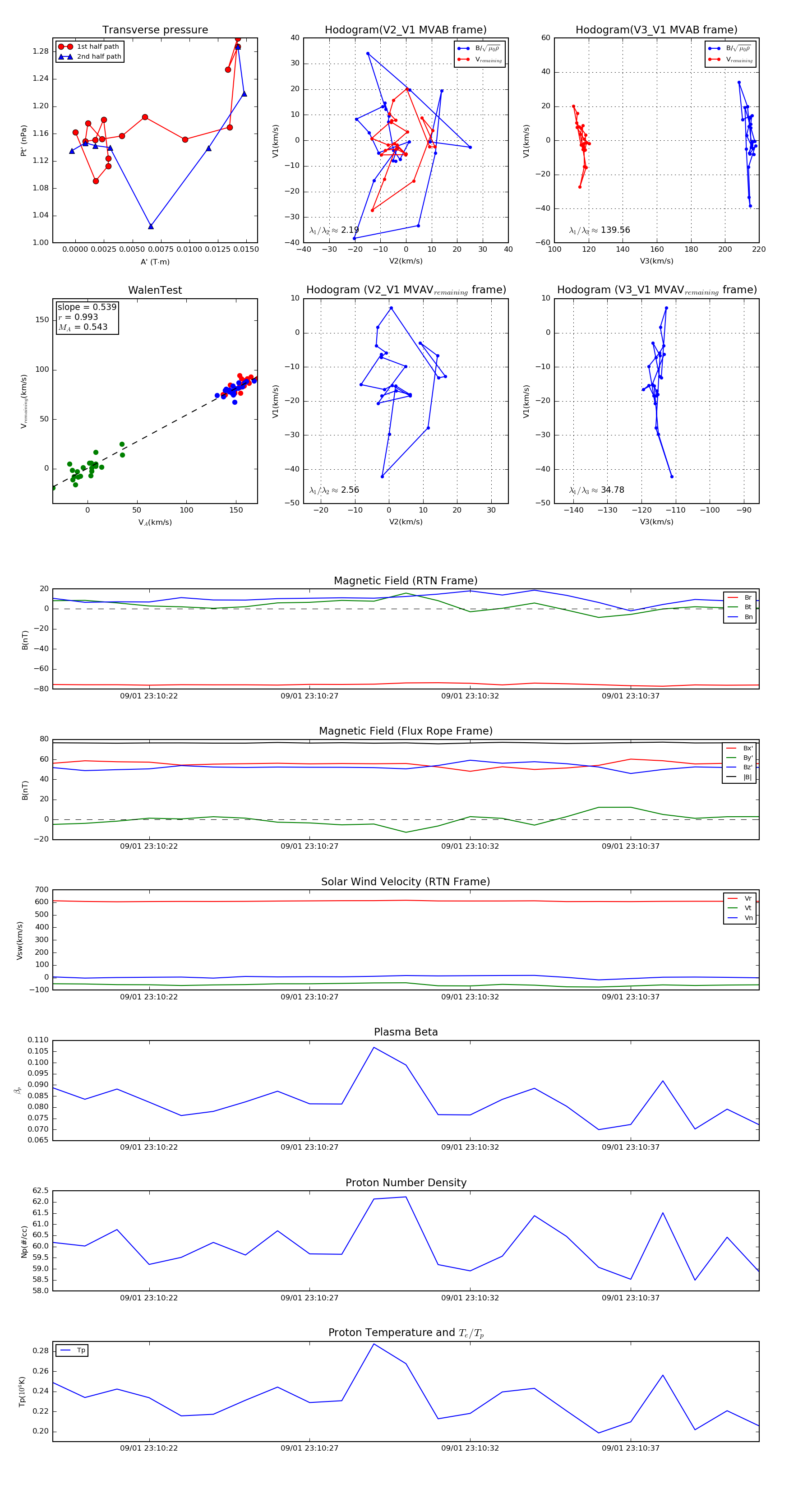
Flux Rope in 2022

Flux Rope Event 2022-09-01 23:10:19 ~ 2022-09-01 23:10:41 (23 seconds)


plot