HOME   LIST
‹–   –›

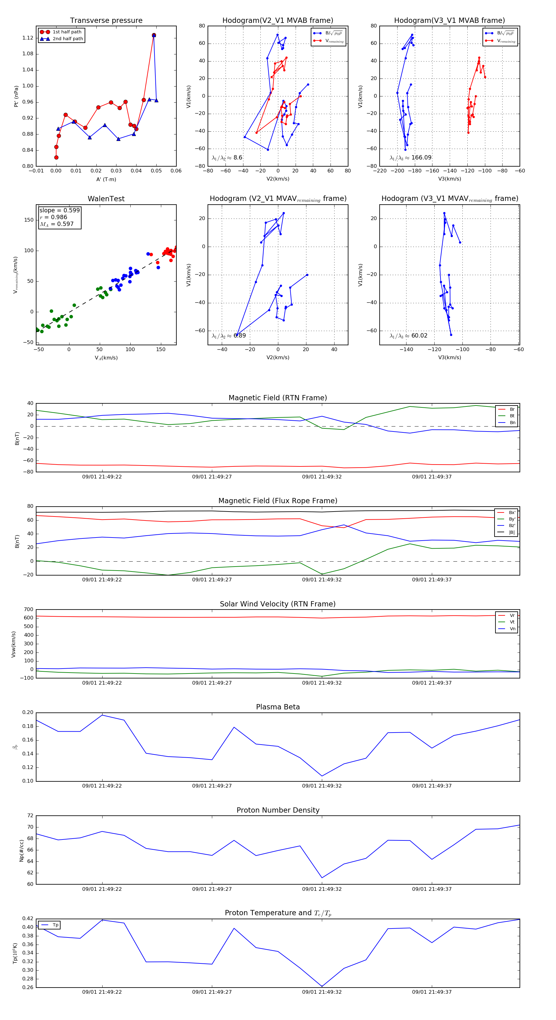
Flux Rope in 2022

Flux Rope Event 2022-09-01 21:49:19 ~ 2022-09-01 21:49:41 (23 seconds)


plot