HOME   LIST
‹–   –›

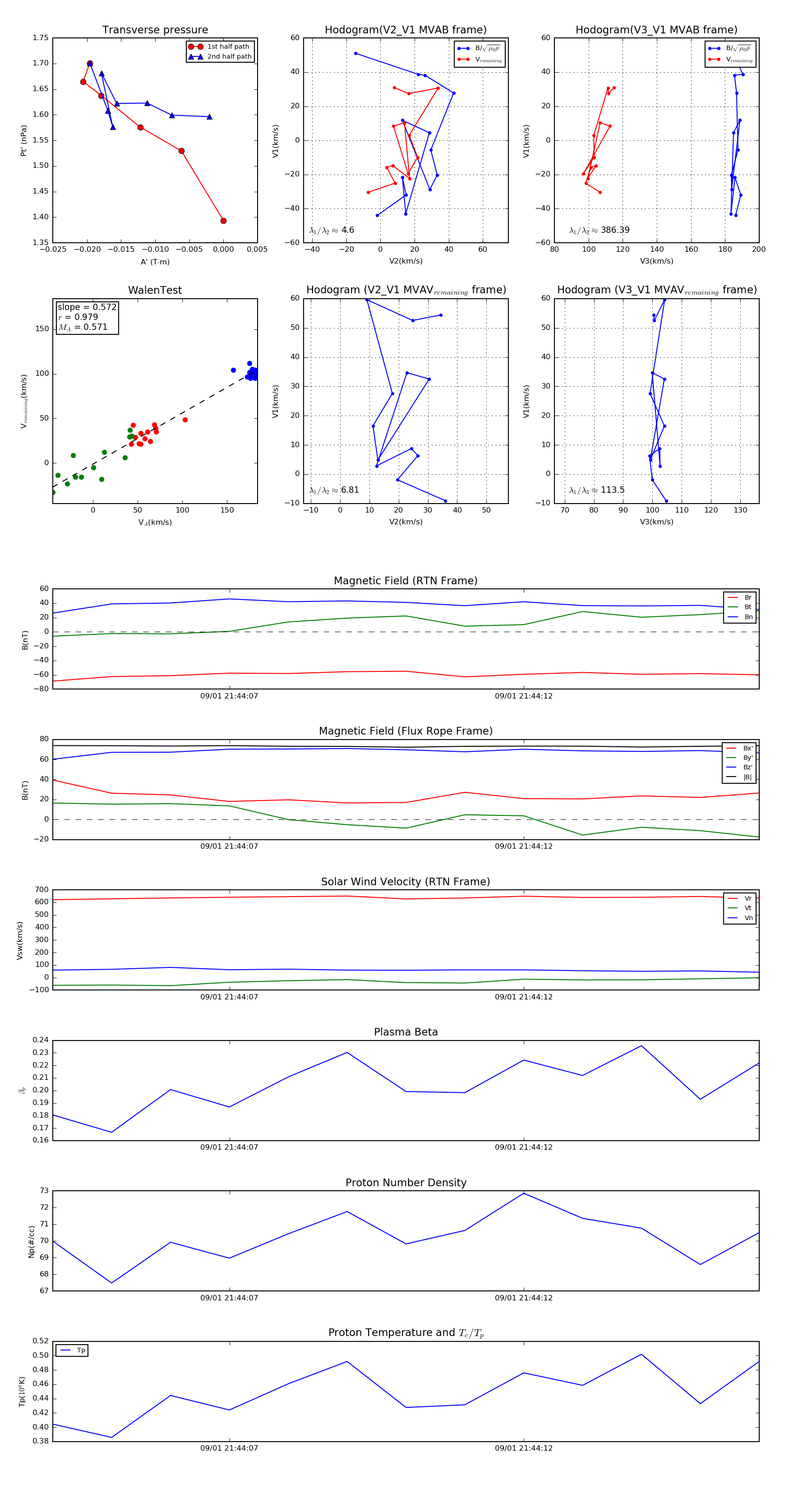
Flux Rope in 2022

Flux Rope Event 2022-09-01 21:44:04 ~ 2022-09-01 21:44:16 (13 seconds)


plot