HOME   LIST
‹–   –›

Flux Rope in 2022

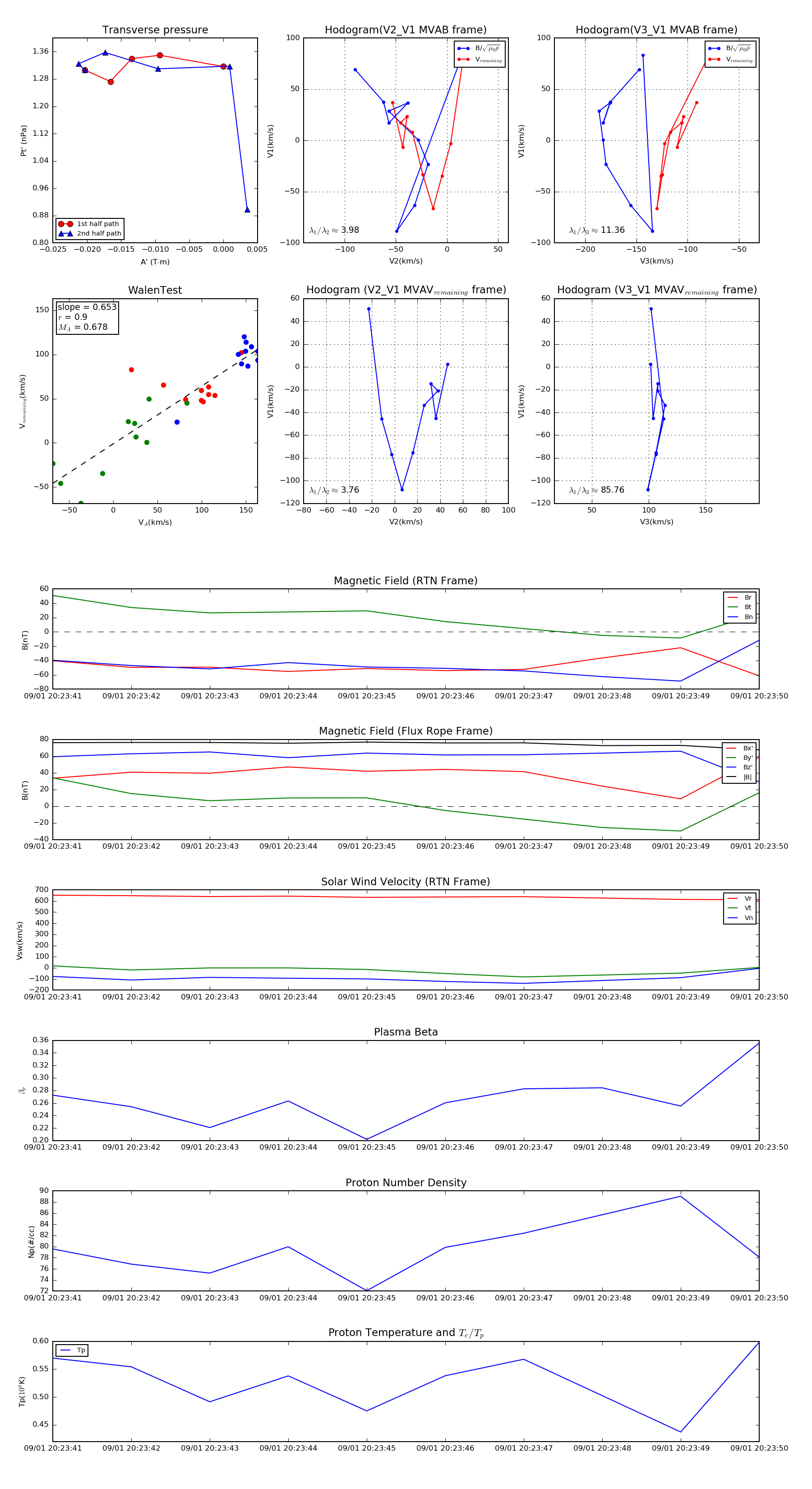
Flux Rope Event 2022-09-01 20:23:41 ~ 2022-09-01 20:23:50 (10 seconds)


plot