HOME   LIST
‹–   –›

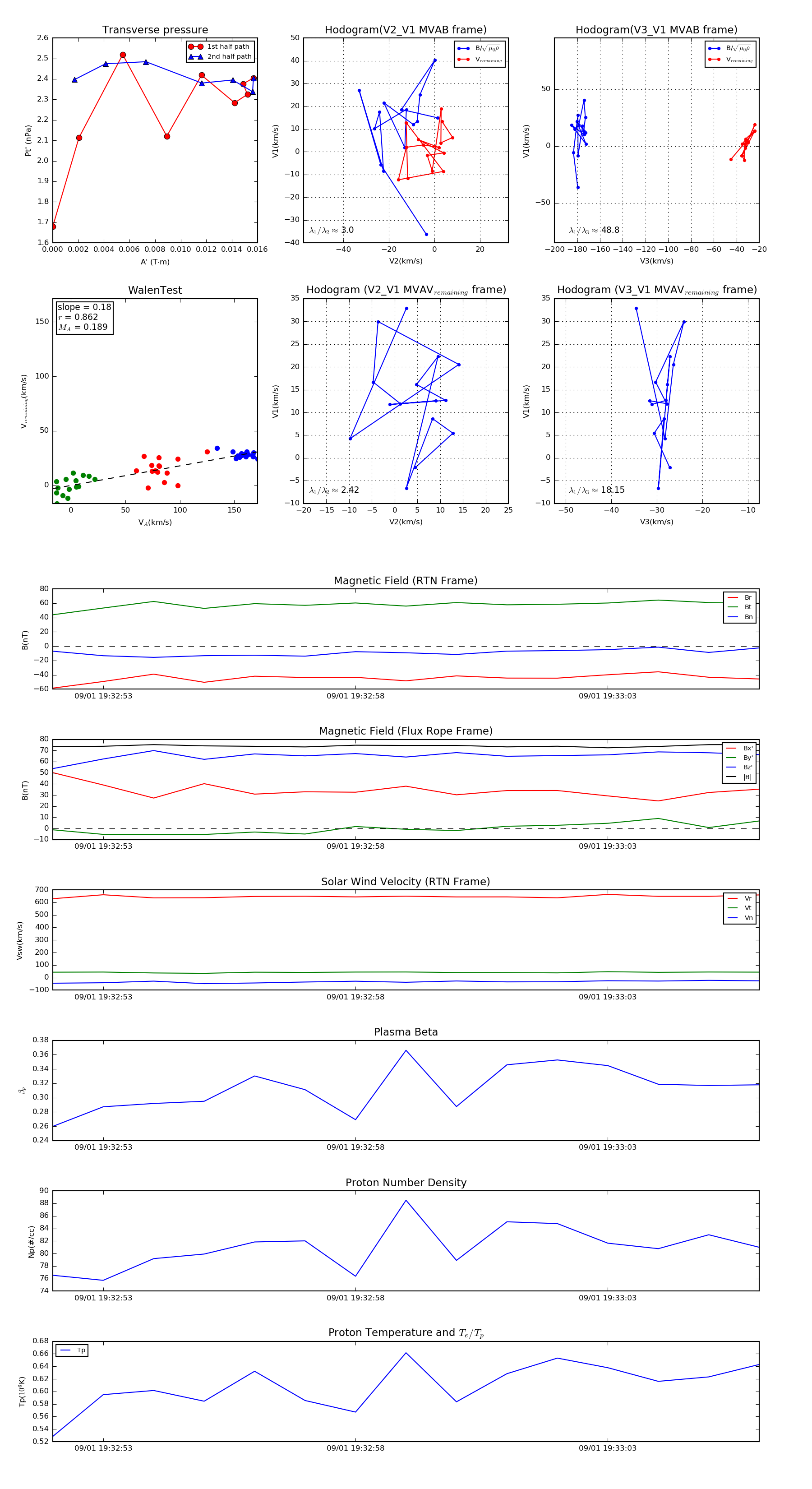
Flux Rope in 2022

Flux Rope Event 2022-09-01 19:32:52 ~ 2022-09-01 19:33:06 (15 seconds)


plot