HOME   LIST
‹–   –›

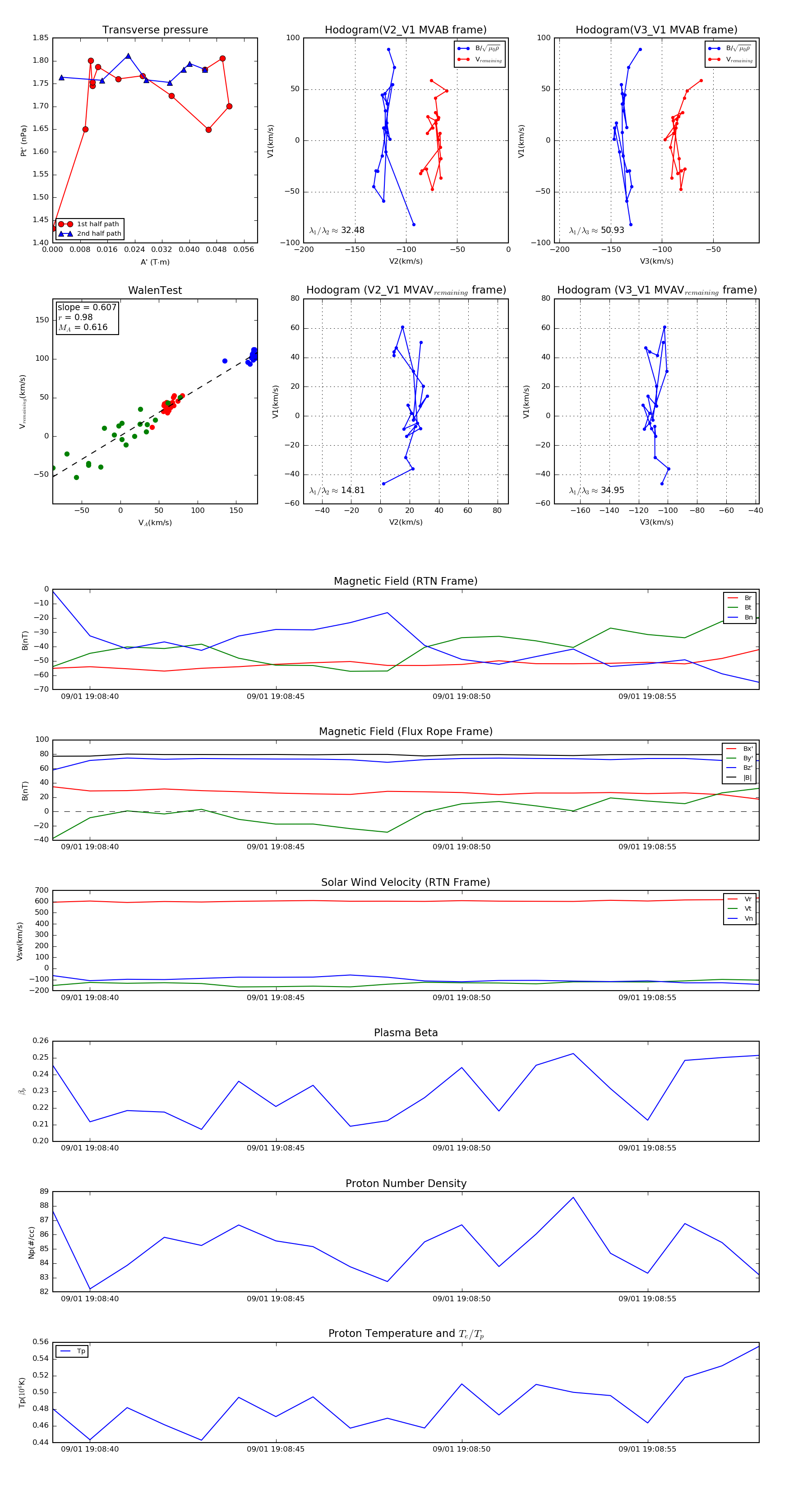
Flux Rope in 2022

Flux Rope Event 2022-09-01 19:08:39 ~ 2022-09-01 19:08:58 (20 seconds)


plot