HOME   LIST
‹–   –›

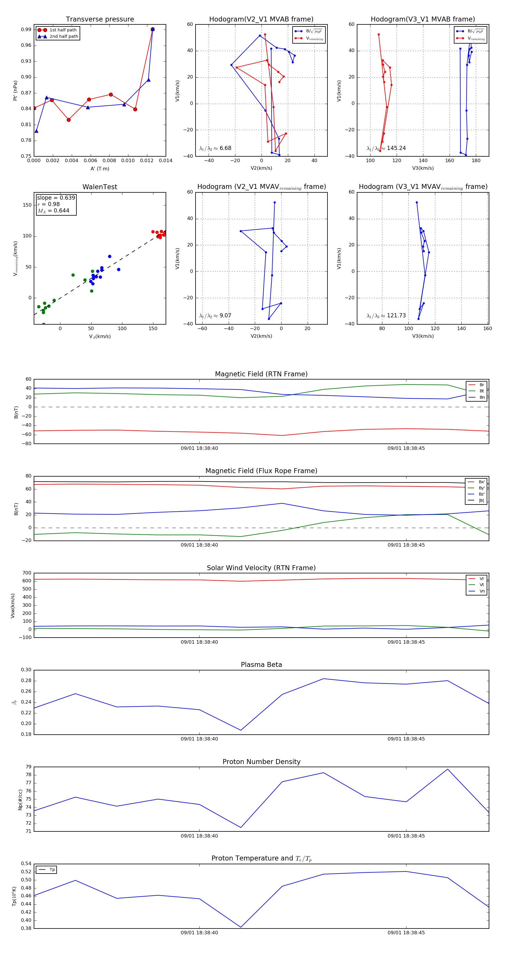
Flux Rope in 2022

Flux Rope Event 2022-09-01 18:38:36 ~ 2022-09-01 18:38:47 (12 seconds)


plot