HOME   LIST
‹–   –›

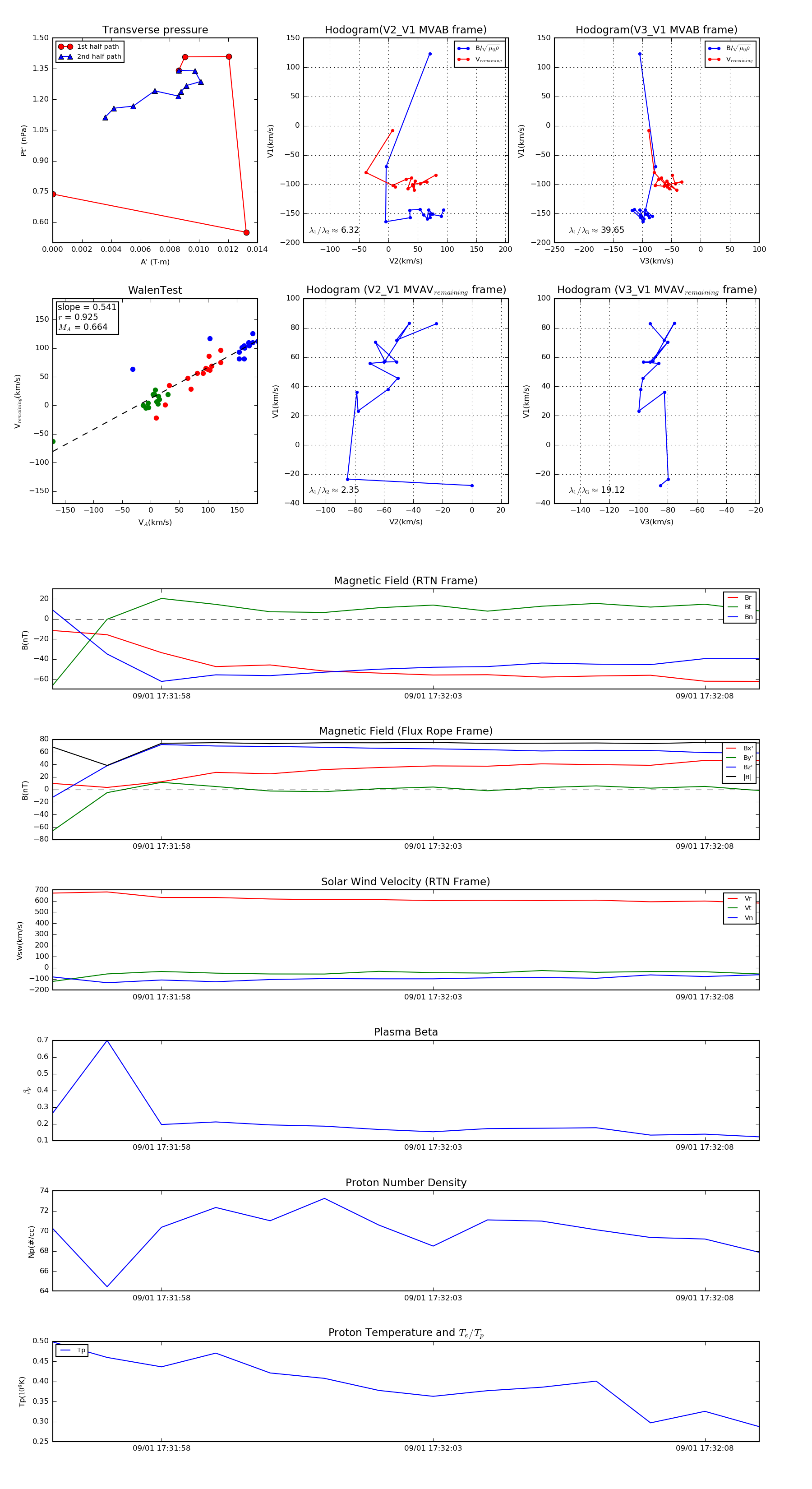
Flux Rope in 2022

Flux Rope Event 2022-09-01 17:31:56 ~ 2022-09-01 17:32:09 (14 seconds)


plot