HOME   LIST
‹–   –›

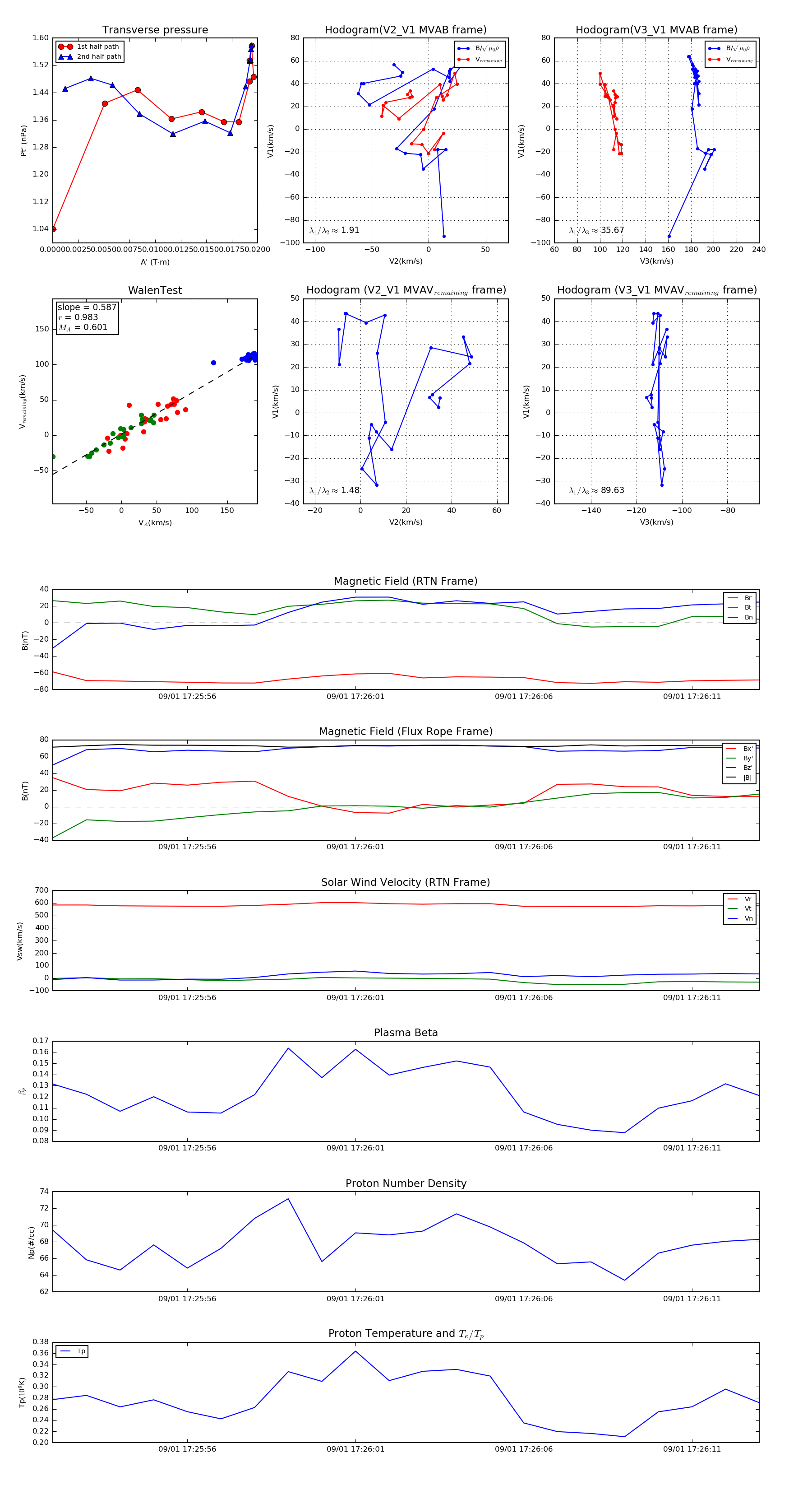
Flux Rope in 2022

Flux Rope Event 2022-09-01 17:25:52 ~ 2022-09-01 17:26:13 (22 seconds)


plot