HOME   LIST
‹–   –›

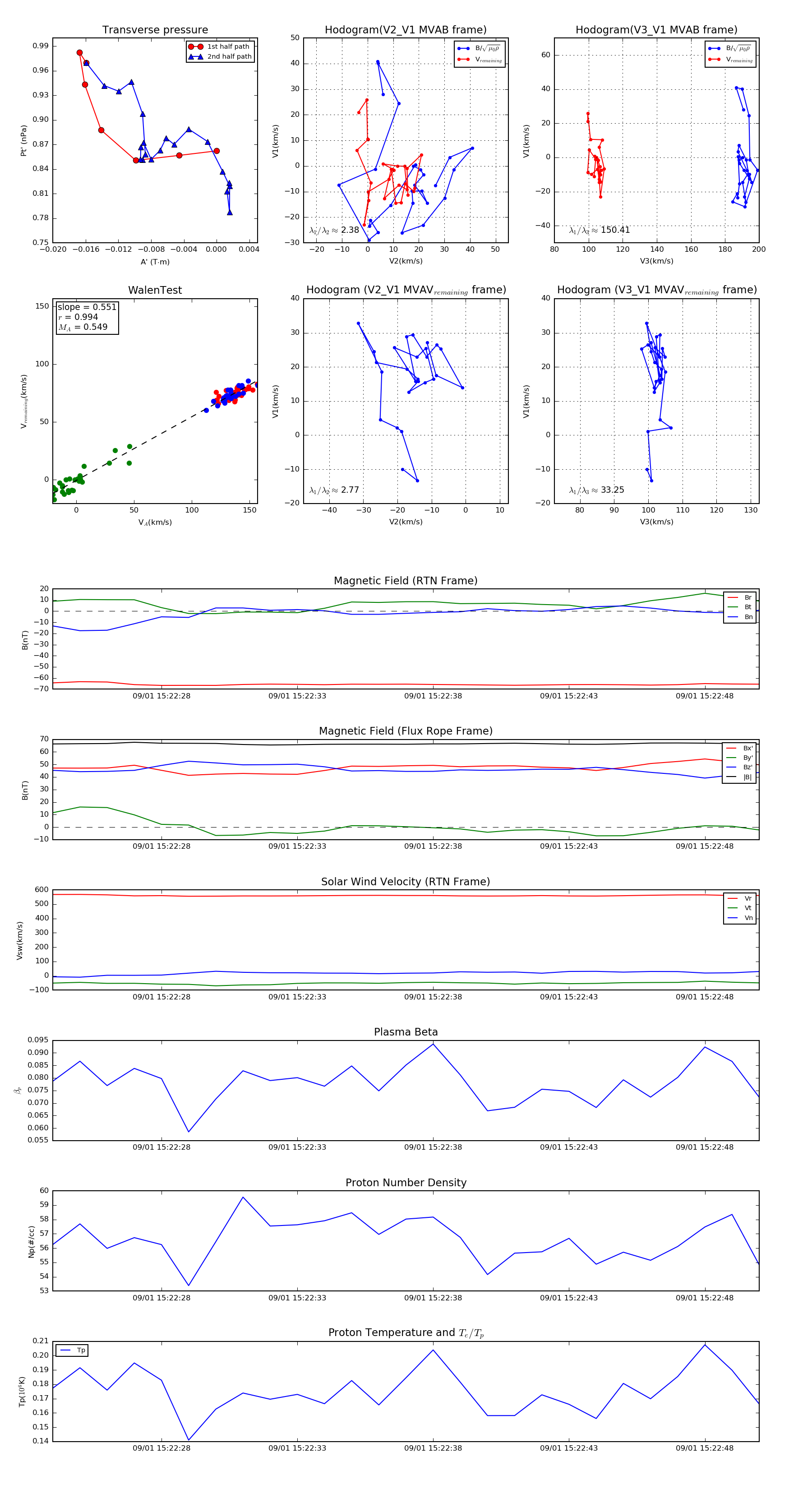
Flux Rope in 2022

Flux Rope Event 2022-09-01 15:22:24 ~ 2022-09-01 15:22:50 (27 seconds)


plot