HOME   LIST
‹–   –›

Flux Rope in 2022

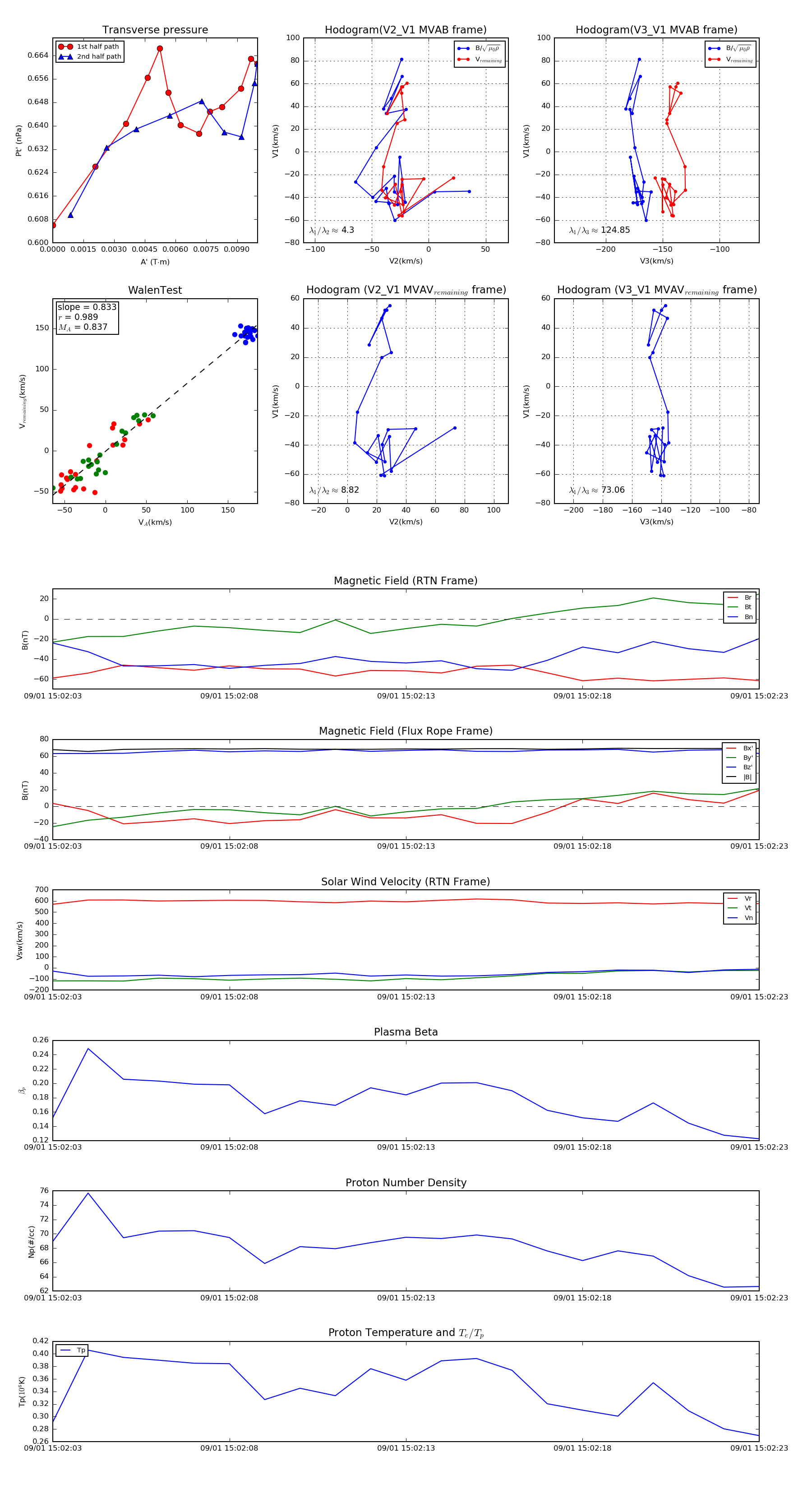
Flux Rope Event 2022-09-01 15:02:03 ~ 2022-09-01 15:02:23 (21 seconds)


plot