HOME   LIST
‹–   –›

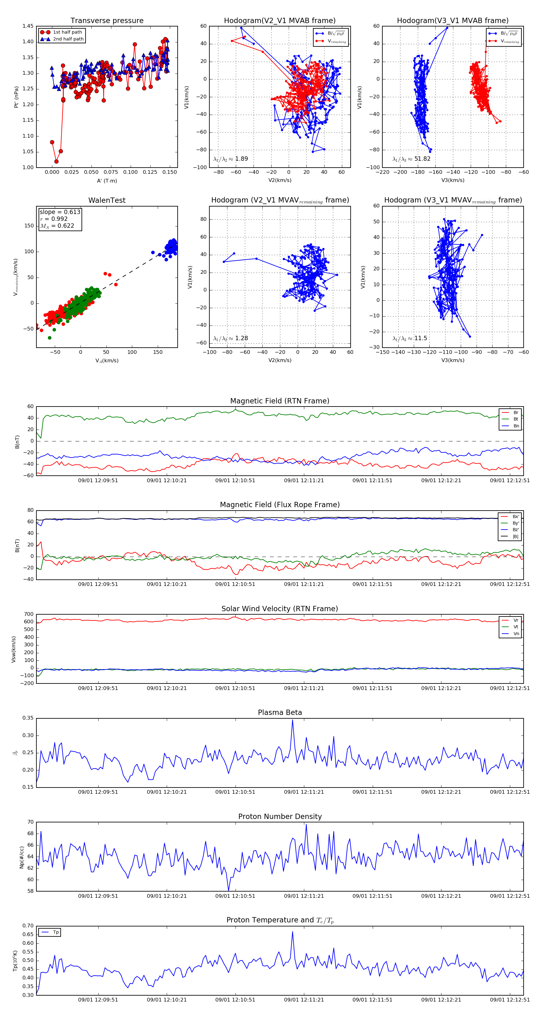
Flux Rope in 2022

Flux Rope Event 2022-09-01 12:09:24 ~ 2022-09-01 12:12:57 (214 seconds)


plot