HOME   LIST
‹–   –›

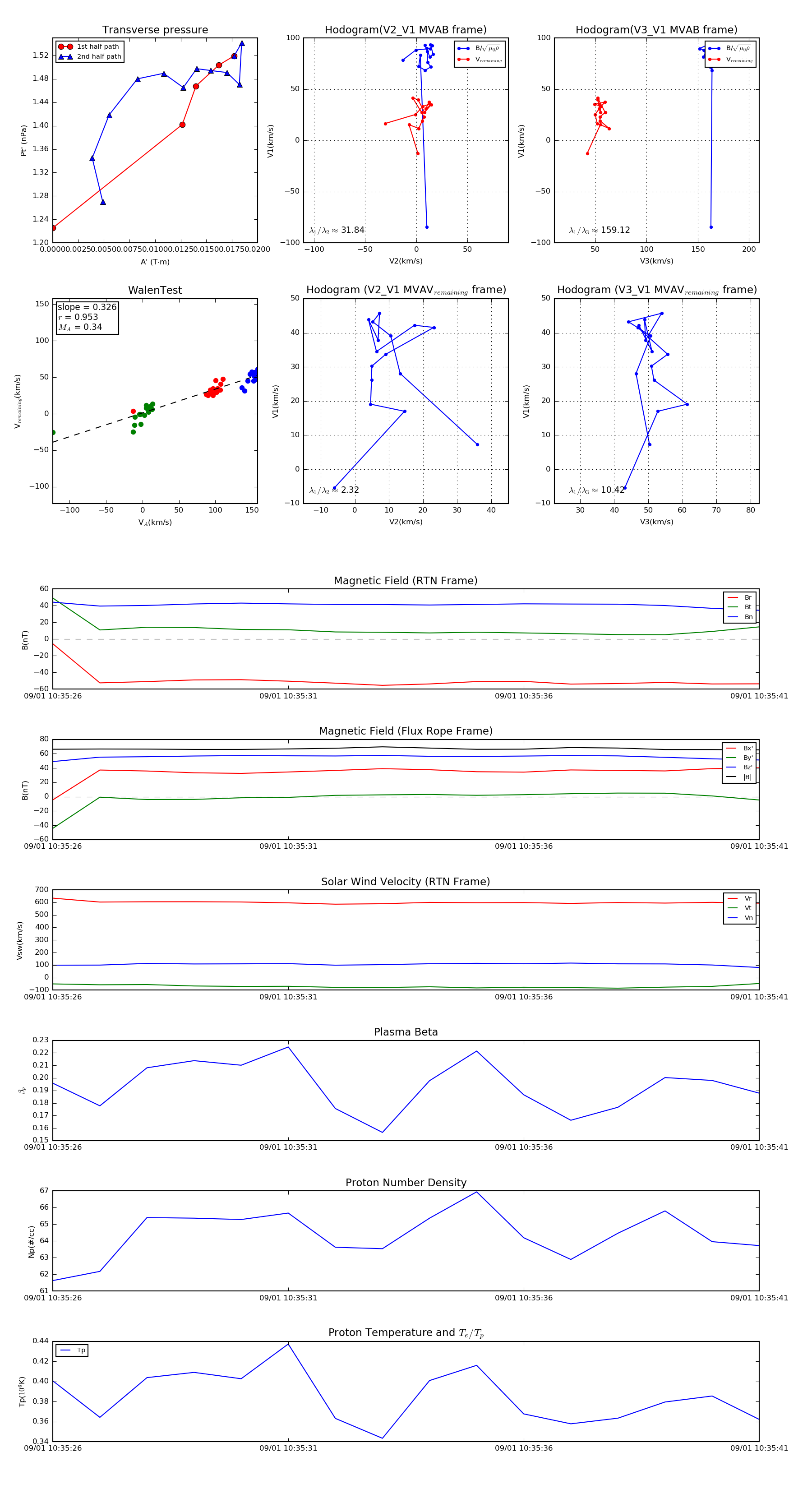
Flux Rope in 2022

Flux Rope Event 2022-09-01 10:35:26 ~ 2022-09-01 10:35:41 (16 seconds)


plot