HOME   LIST
‹–   –›

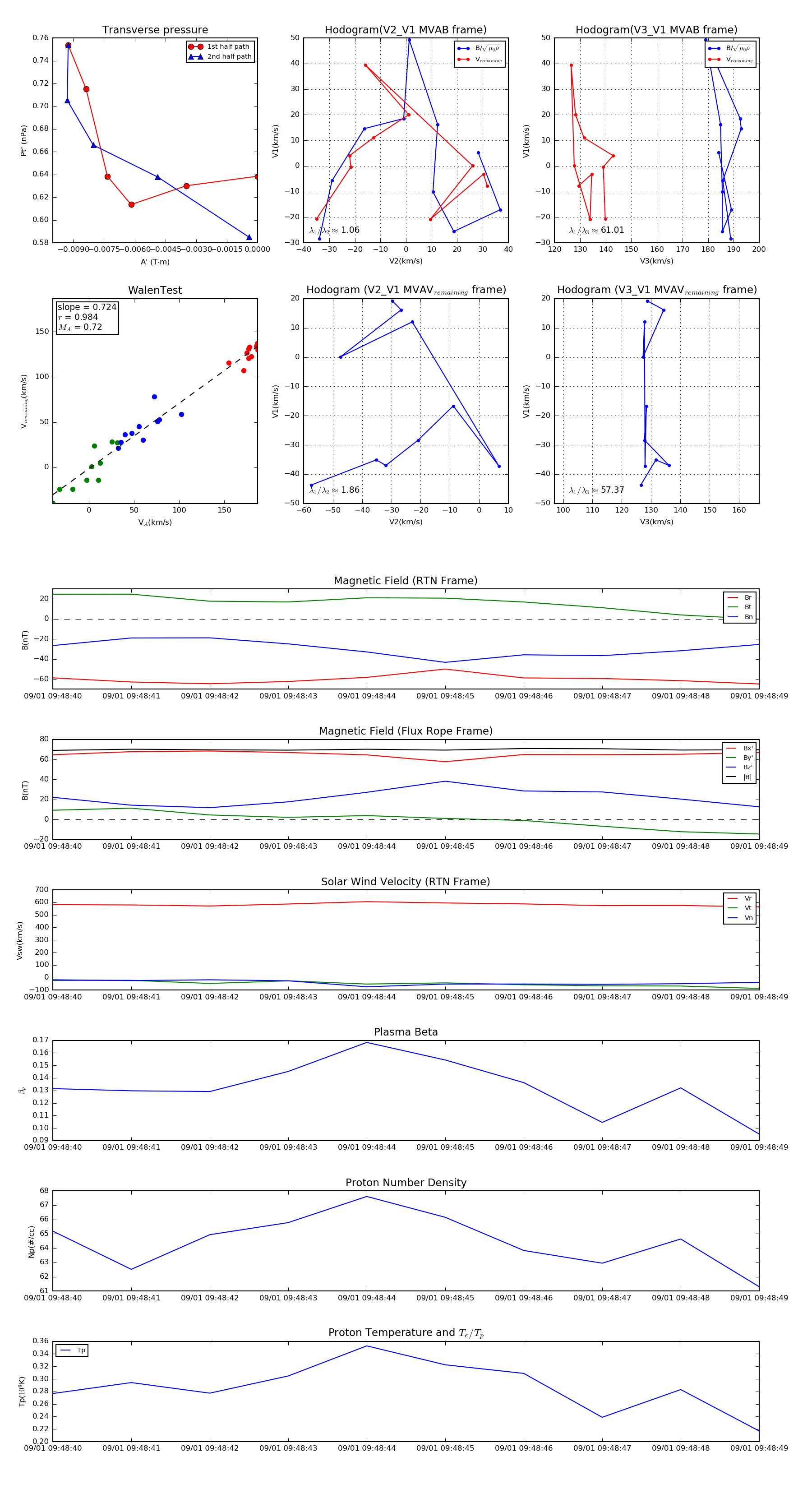
Flux Rope in 2022

Flux Rope Event 2022-09-01 09:48:40 ~ 2022-09-01 09:48:49 (10 seconds)


plot