HOME   LIST
‹–   –›

Flux Rope in 2022

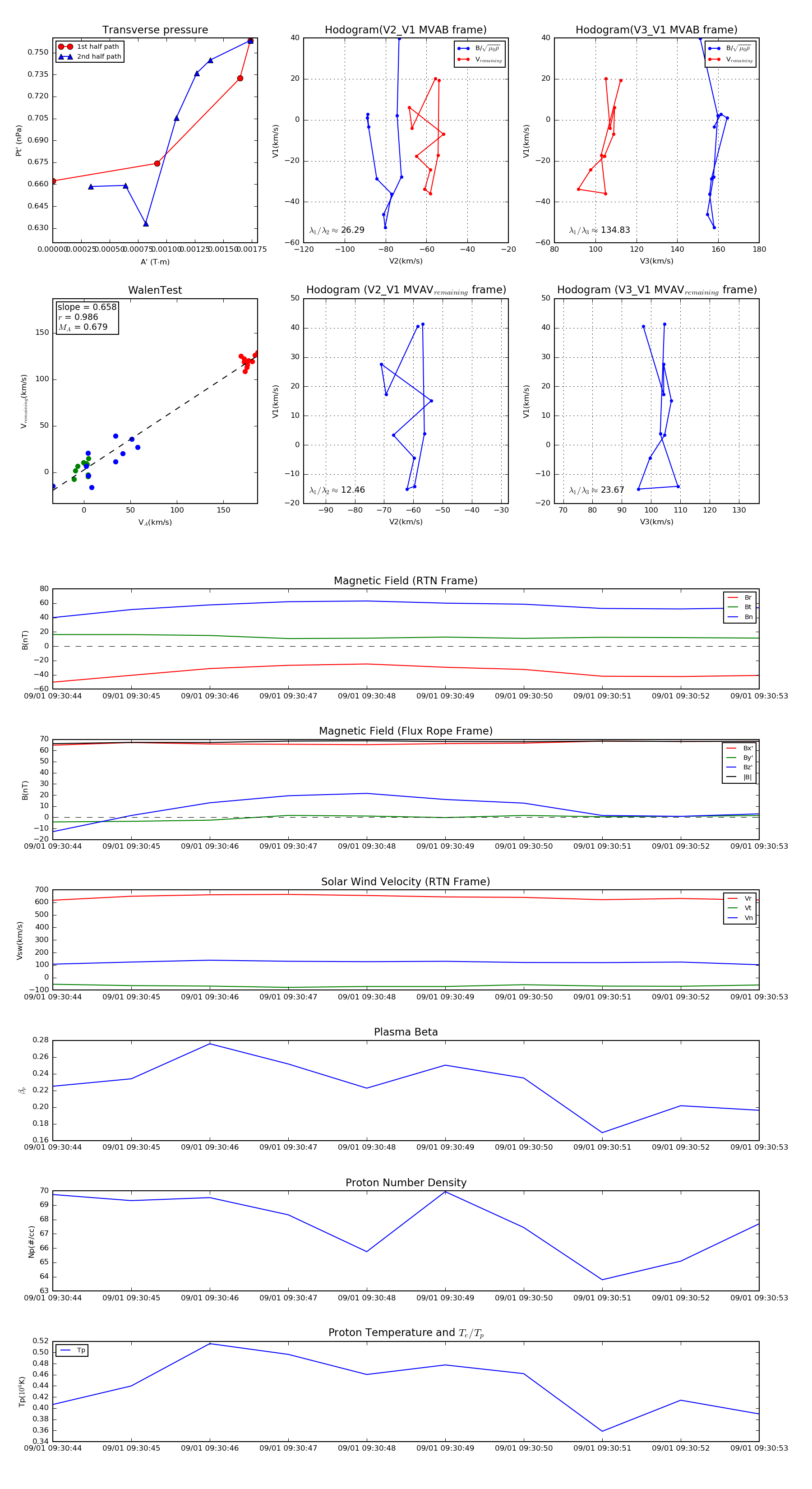
Flux Rope Event 2022-09-01 09:30:44 ~ 2022-09-01 09:30:53 (10 seconds)


plot