HOME   LIST
‹–   –›

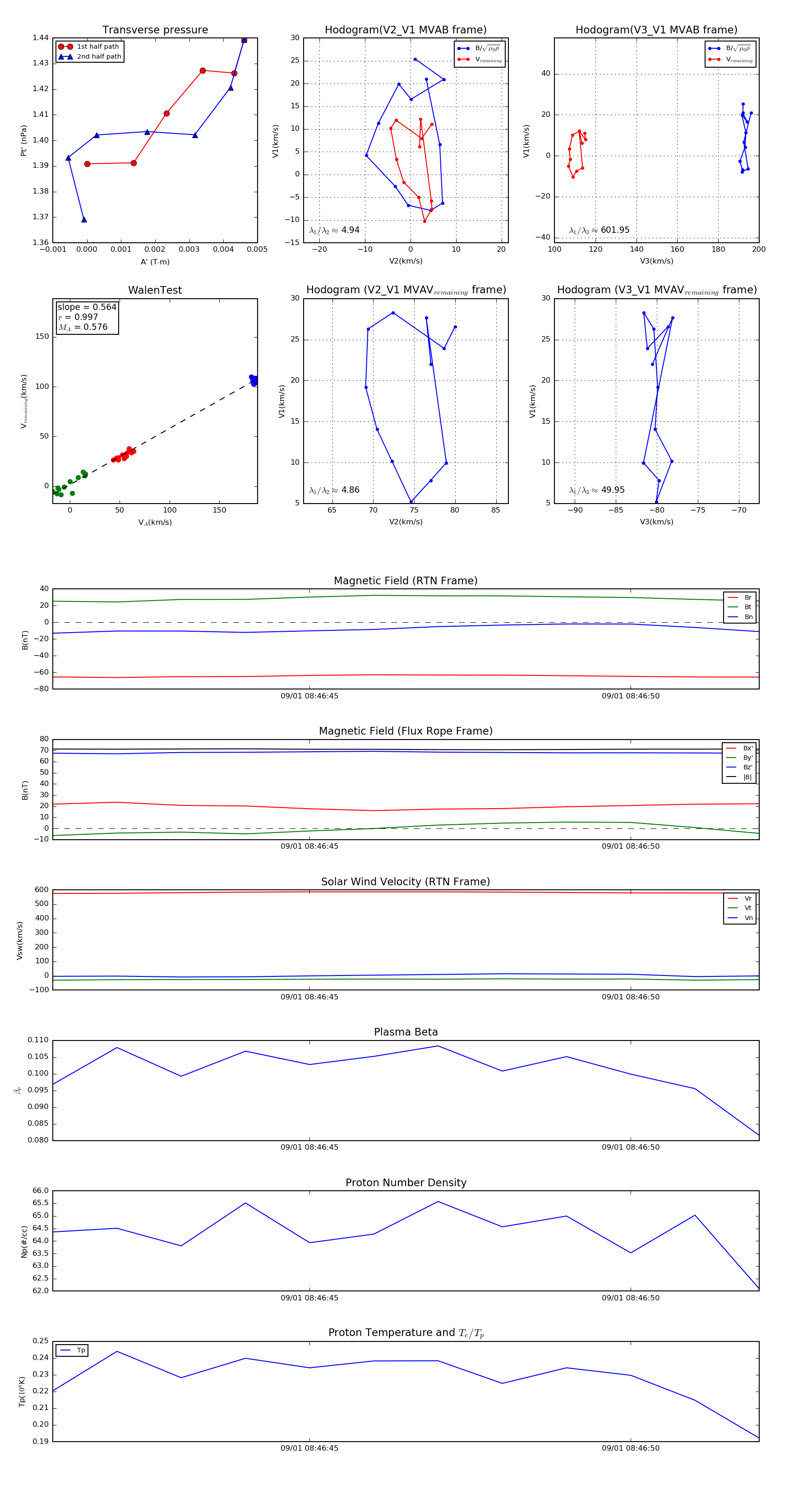
Flux Rope in 2022

Flux Rope Event 2022-09-01 08:46:41 ~ 2022-09-01 08:46:52 (12 seconds)


plot