HOME   LIST
‹–   –›

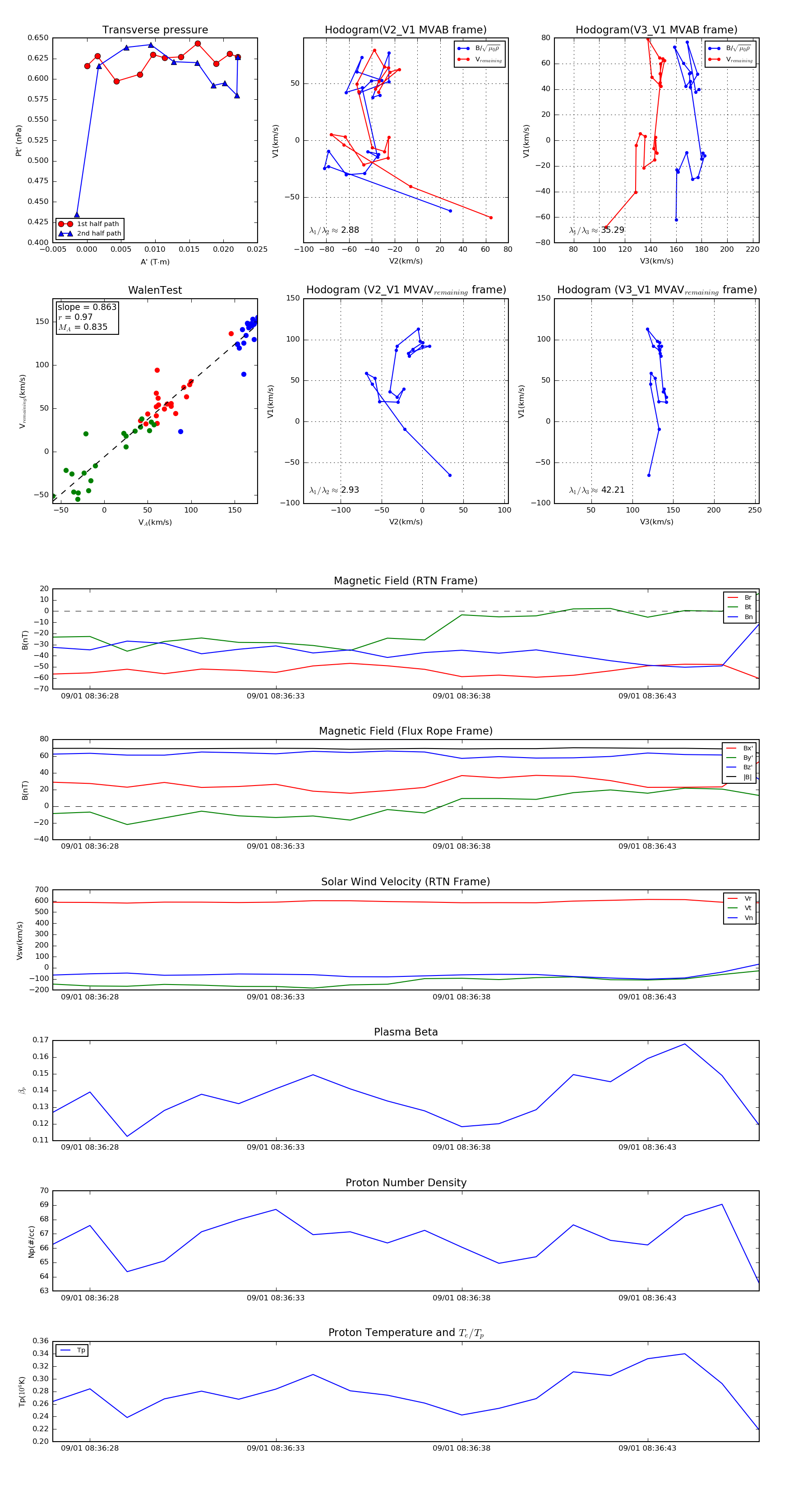
Flux Rope in 2022

Flux Rope Event 2022-09-01 08:36:27 ~ 2022-09-01 08:36:46 (20 seconds)


plot