HOME   LIST
‹–   –›

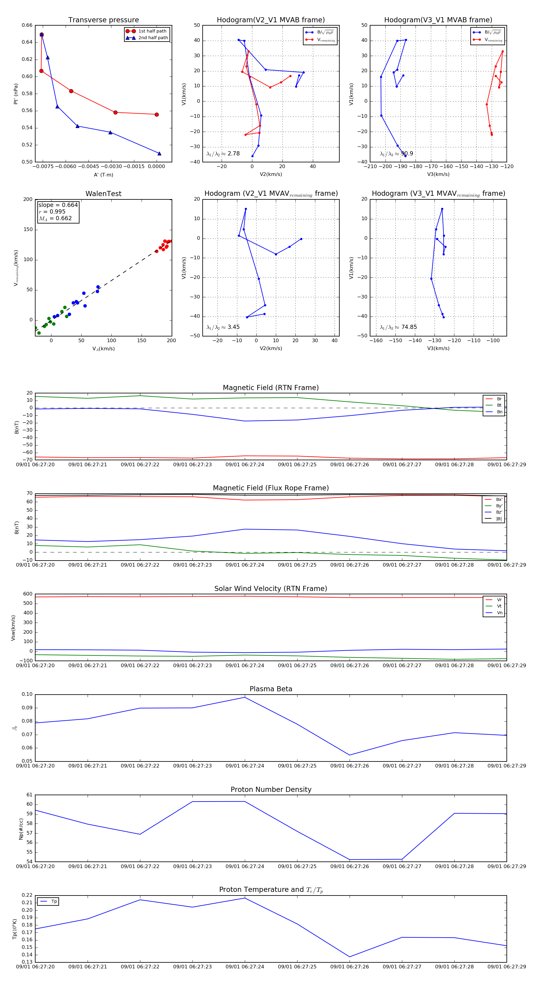
Flux Rope in 2022

Flux Rope Event 2022-09-01 06:27:20 ~ 2022-09-01 06:27:29 (10 seconds)


plot