HOME   LIST
‹–   –›

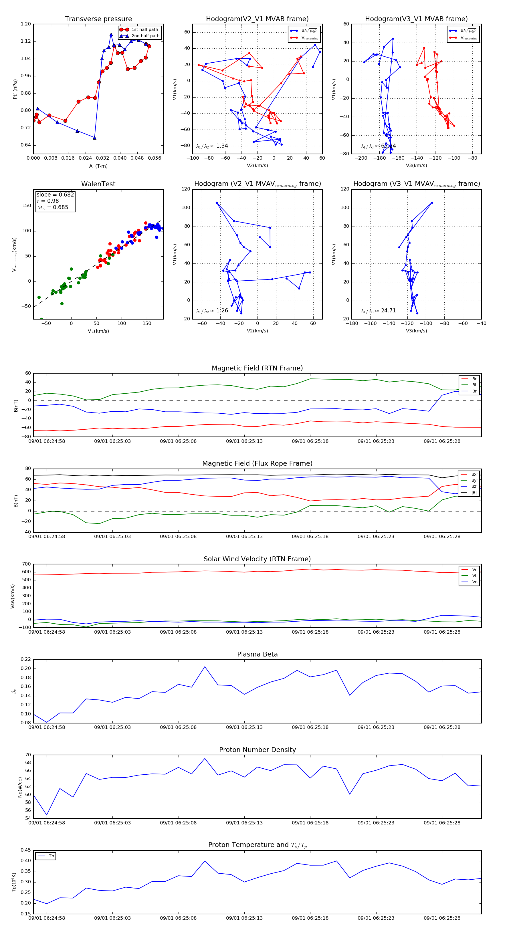
Flux Rope in 2022

Flux Rope Event 2022-09-01 06:24:57 ~ 2022-09-01 06:25:31 (35 seconds)


plot