HOME   LIST
‹–   –›

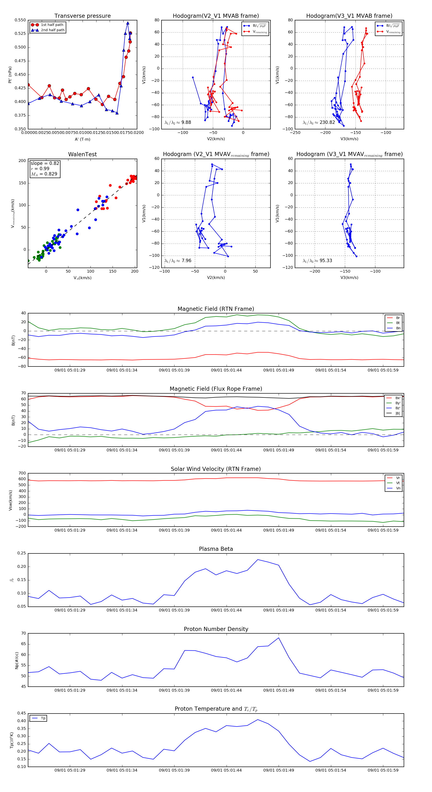
Flux Rope in 2022

Flux Rope Event 2022-09-01 05:01:25 ~ 2022-09-01 05:02:01 (37 seconds)


plot