HOME   LIST
‹–   –›

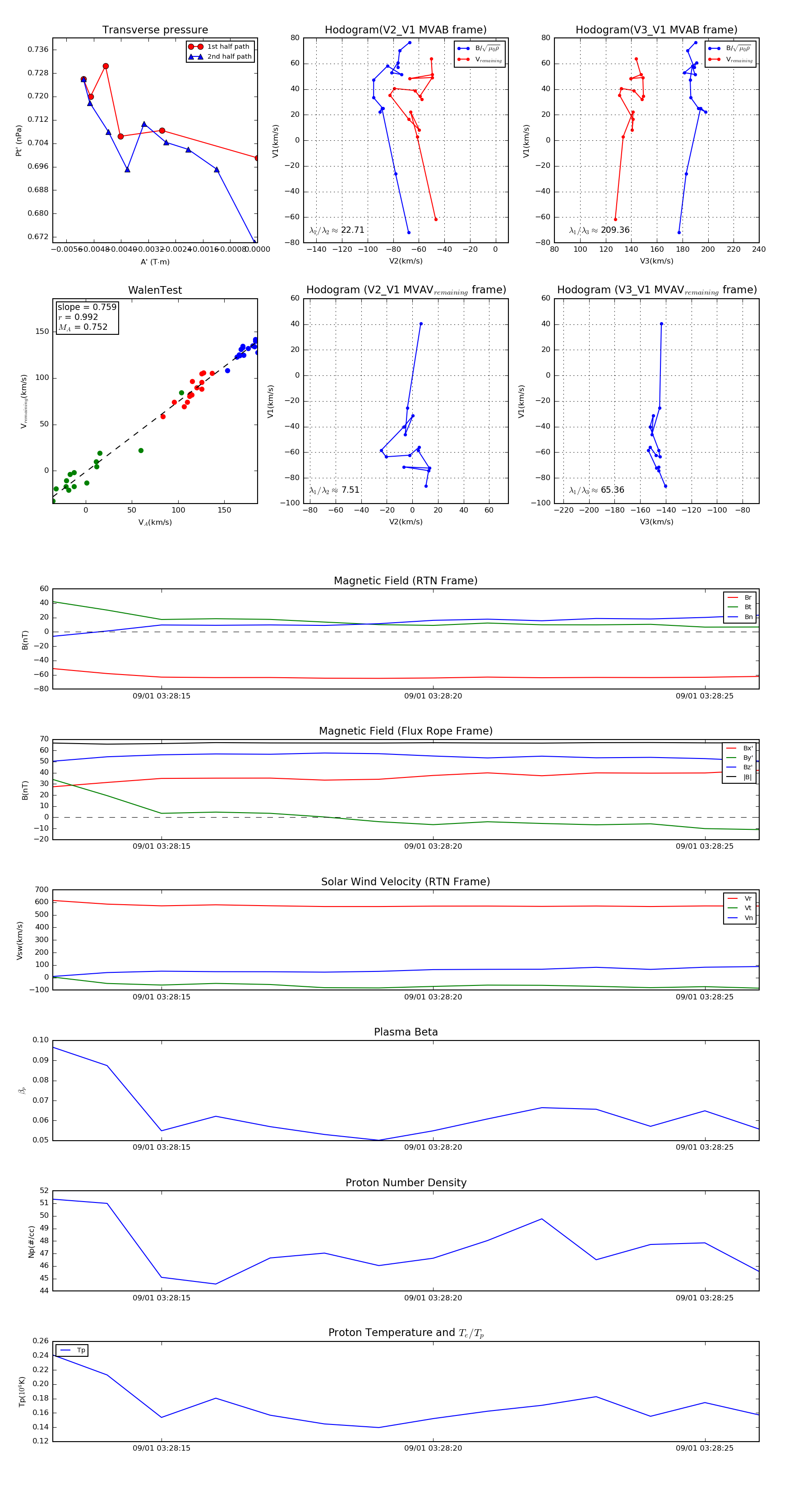
Flux Rope in 2022

Flux Rope Event 2022-09-01 03:28:13 ~ 2022-09-01 03:28:26 (14 seconds)


plot