HOME   LIST
‹–   –›

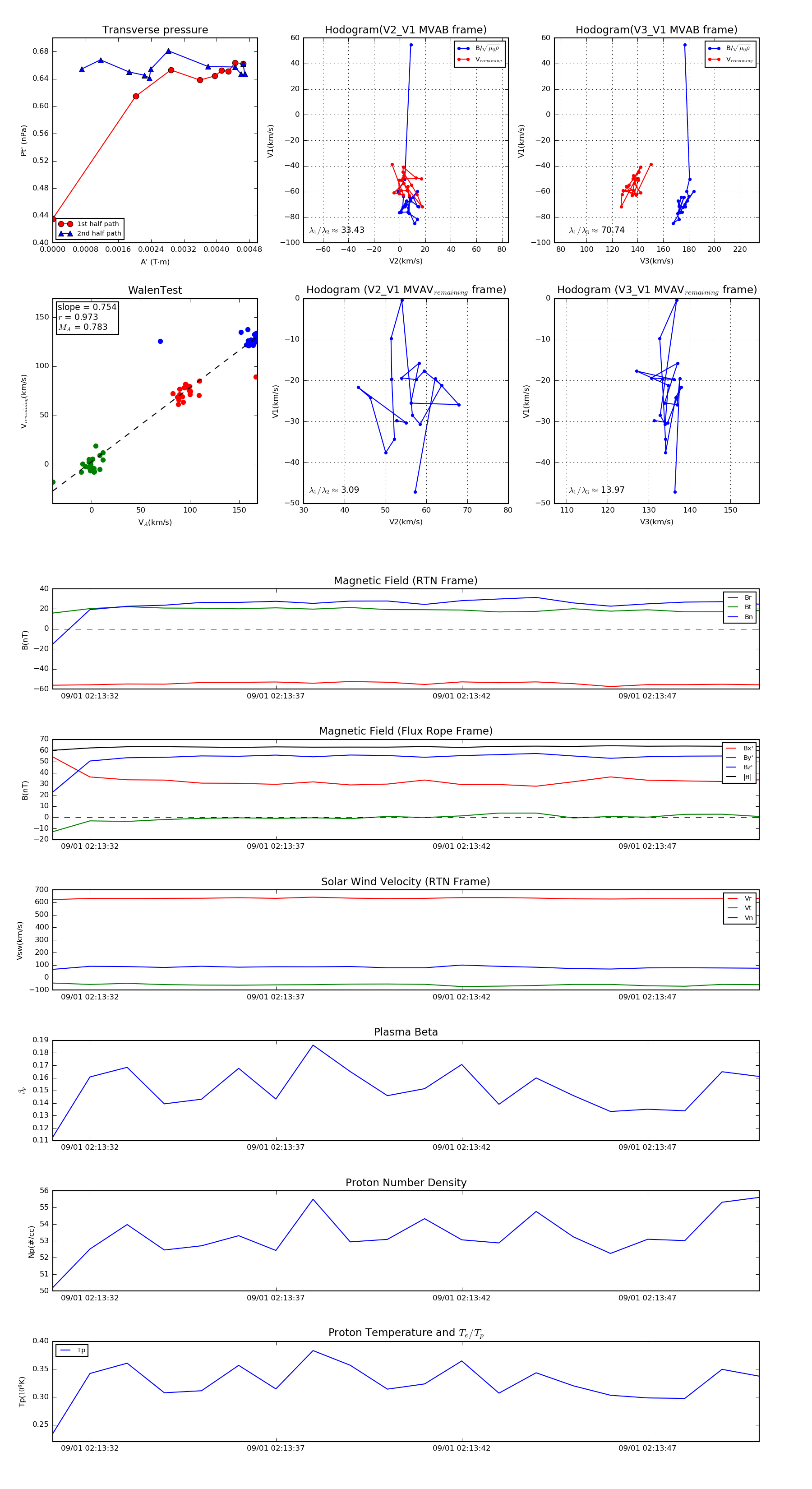
Flux Rope in 2022

Flux Rope Event 2022-09-01 02:13:31 ~ 2022-09-01 02:13:50 (20 seconds)


plot