HOME   LIST
‹–   –›

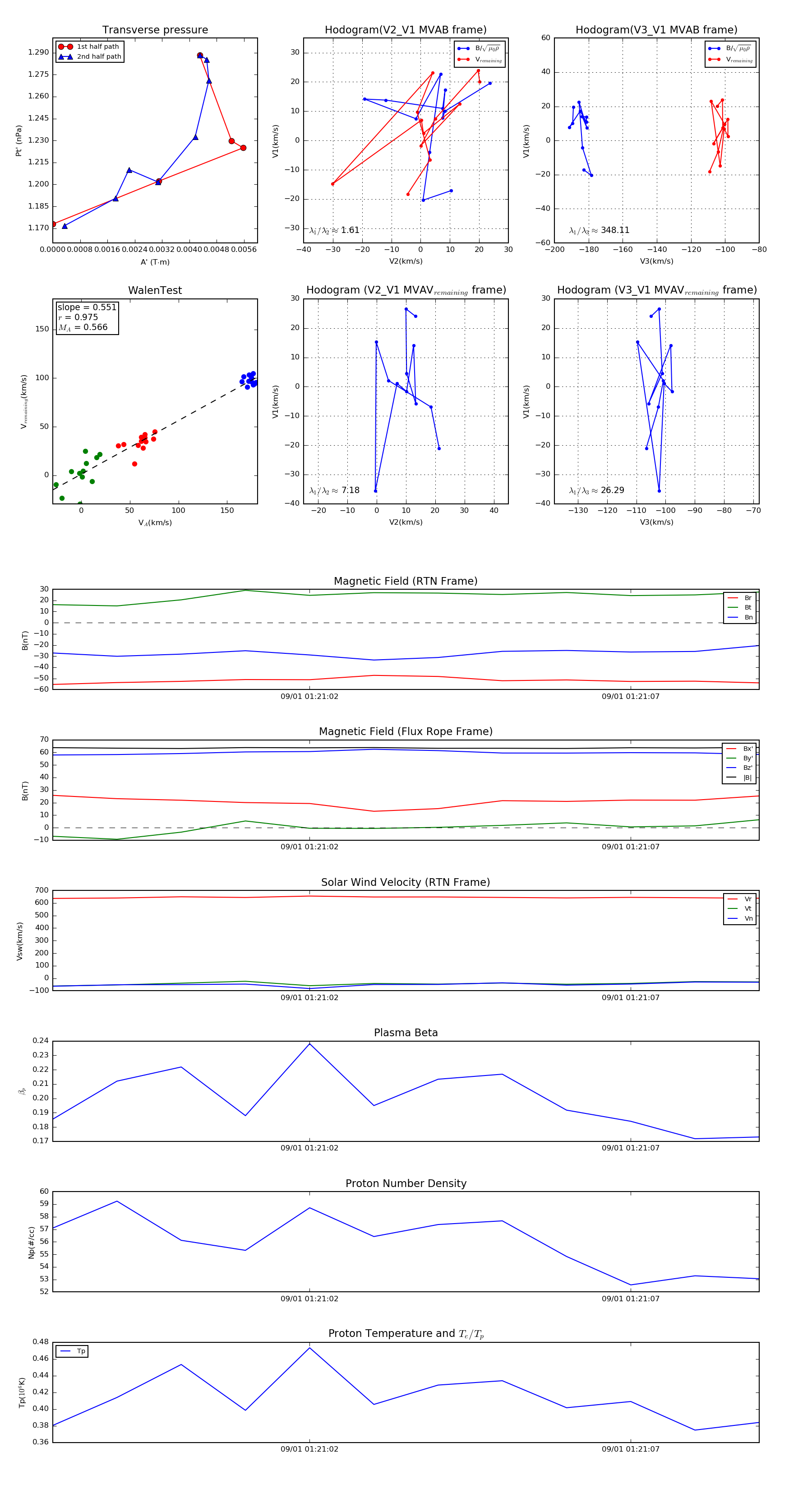
Flux Rope in 2022

Flux Rope Event 2022-09-01 01:20:58 ~ 2022-09-01 01:21:09 (12 seconds)


plot