HOME   LIST
‹–   –›

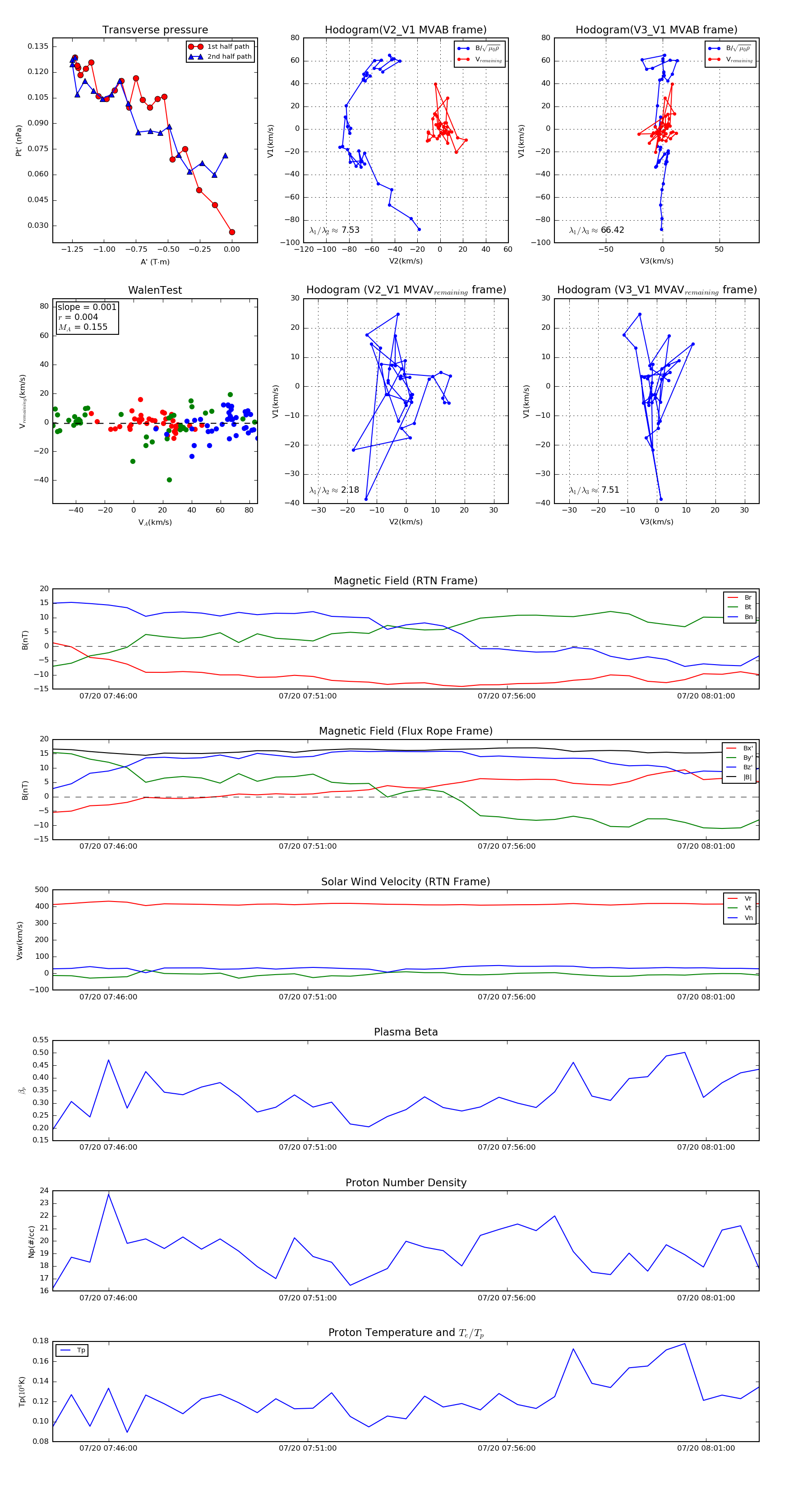
Flux Rope in 2022

Flux Rope Event 2022-07-20 07:44:36 ~ 2022-07-20 08:02:20 (1065 seconds)


plot