HOME   LIST
‹–   –›

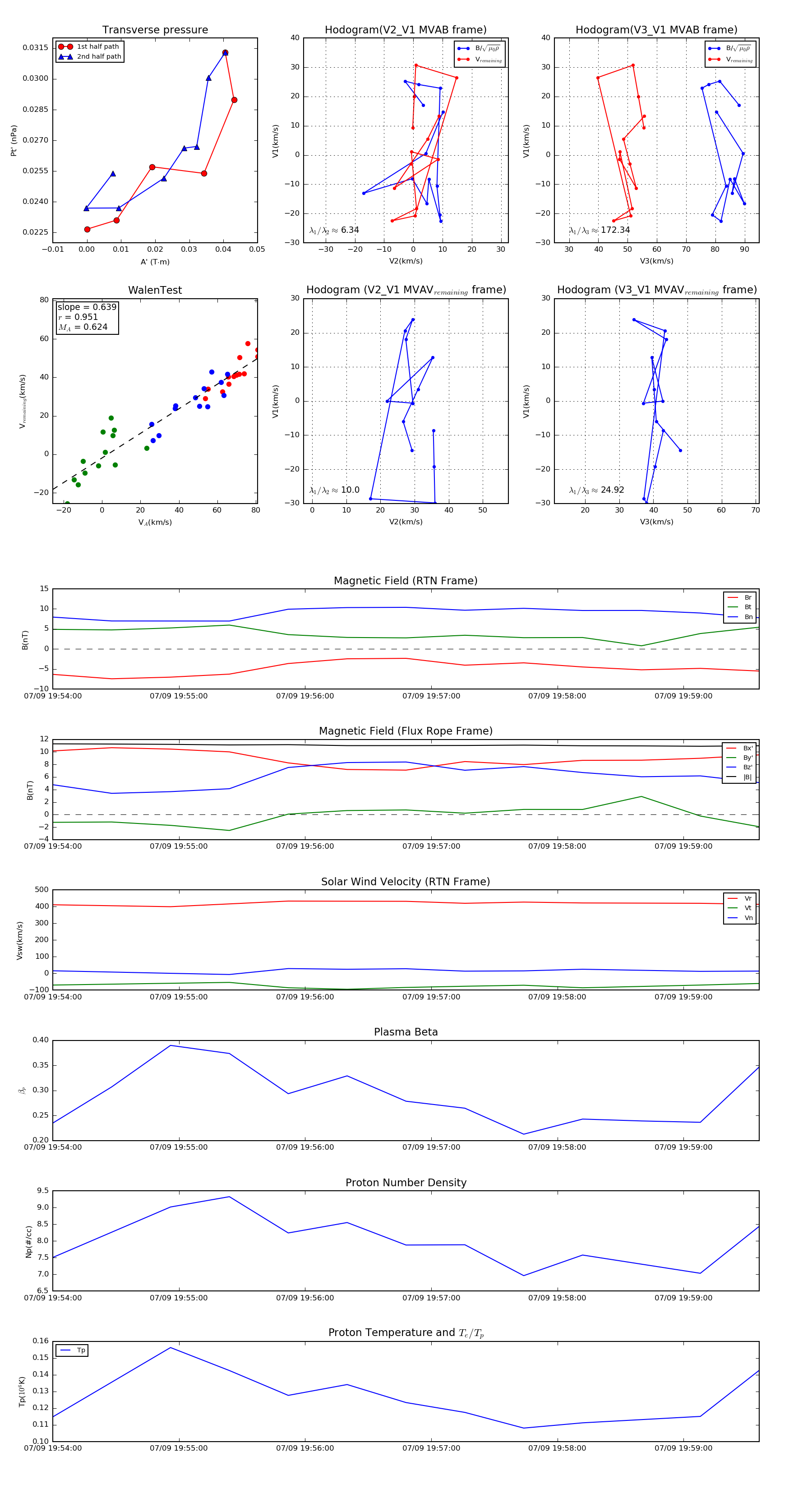
Flux Rope in 2022

Flux Rope Event 2022-07-09 19:54:00 ~ 2022-07-09 19:59:36 (337 seconds)


plot