HOME   LIST
‹–   –›

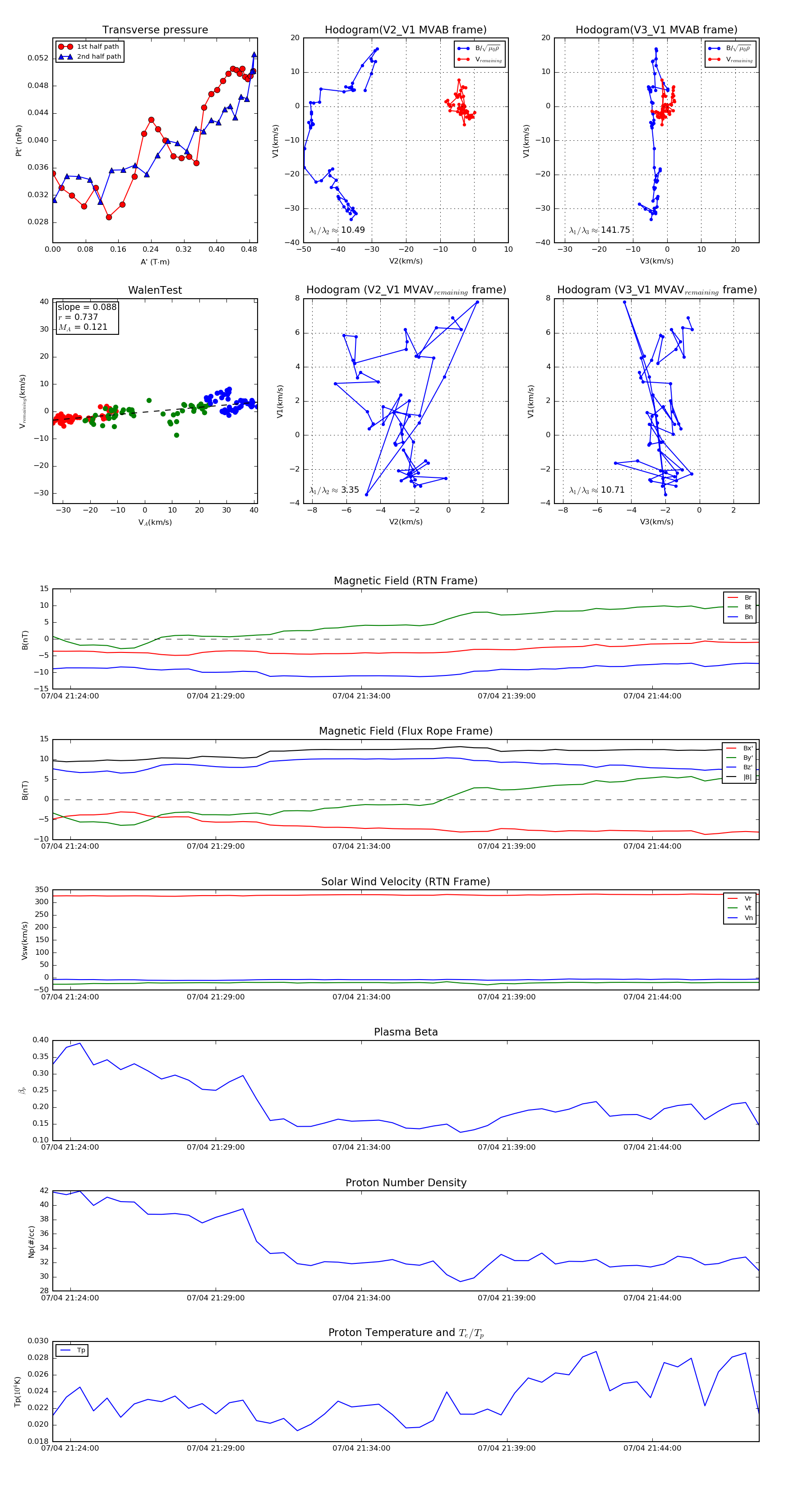
Flux Rope in 2022

Flux Rope Event 2022-07-04 21:23:24 ~ 2022-07-04 21:47:40 (1457 seconds)


plot