HOME   LIST
‹–   –›

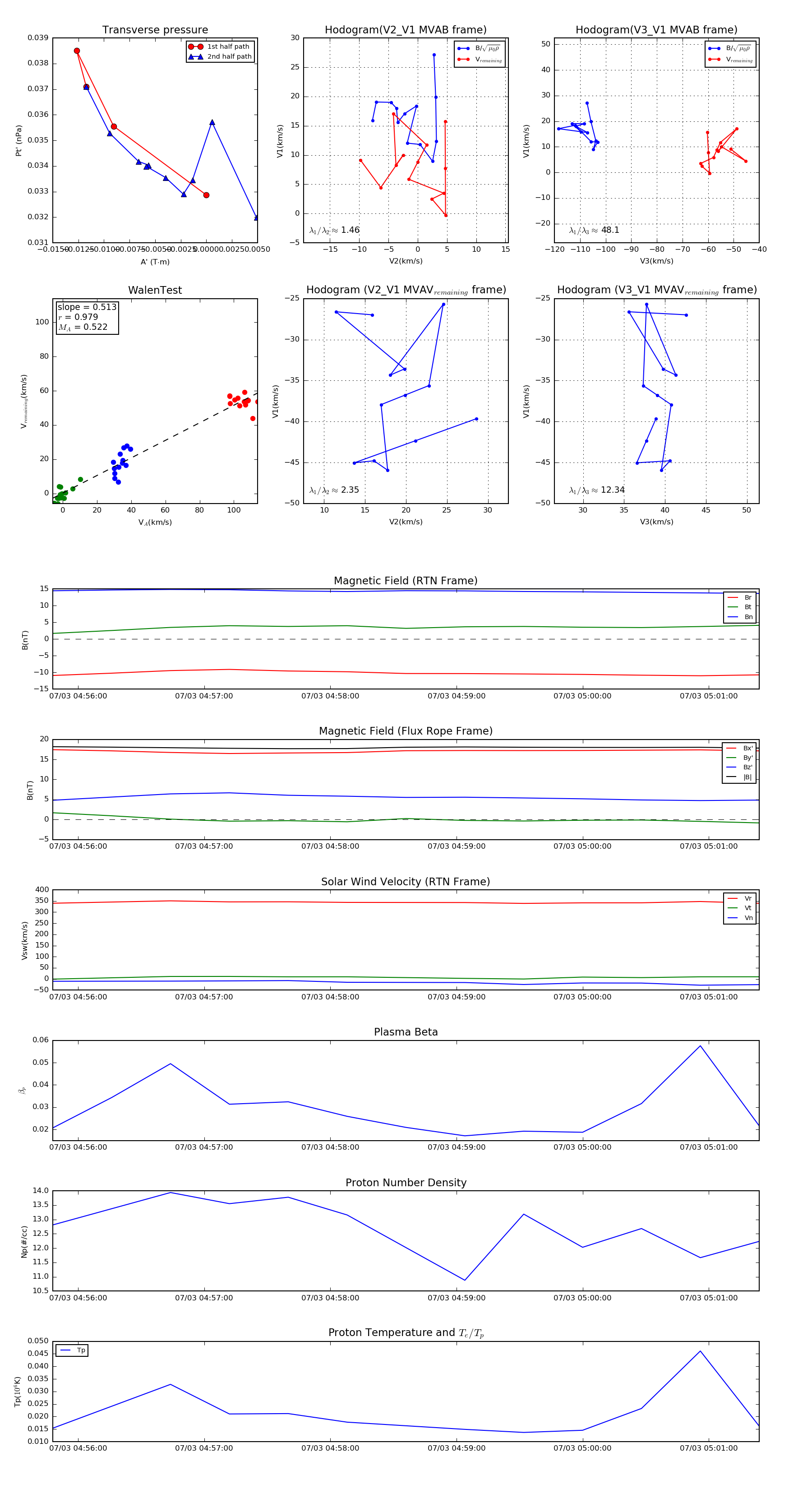
Flux Rope in 2022

Flux Rope Event 2022-07-03 04:55:48 ~ 2022-07-03 05:01:24 (337 seconds)


plot