HOME   LIST
‹–   –›

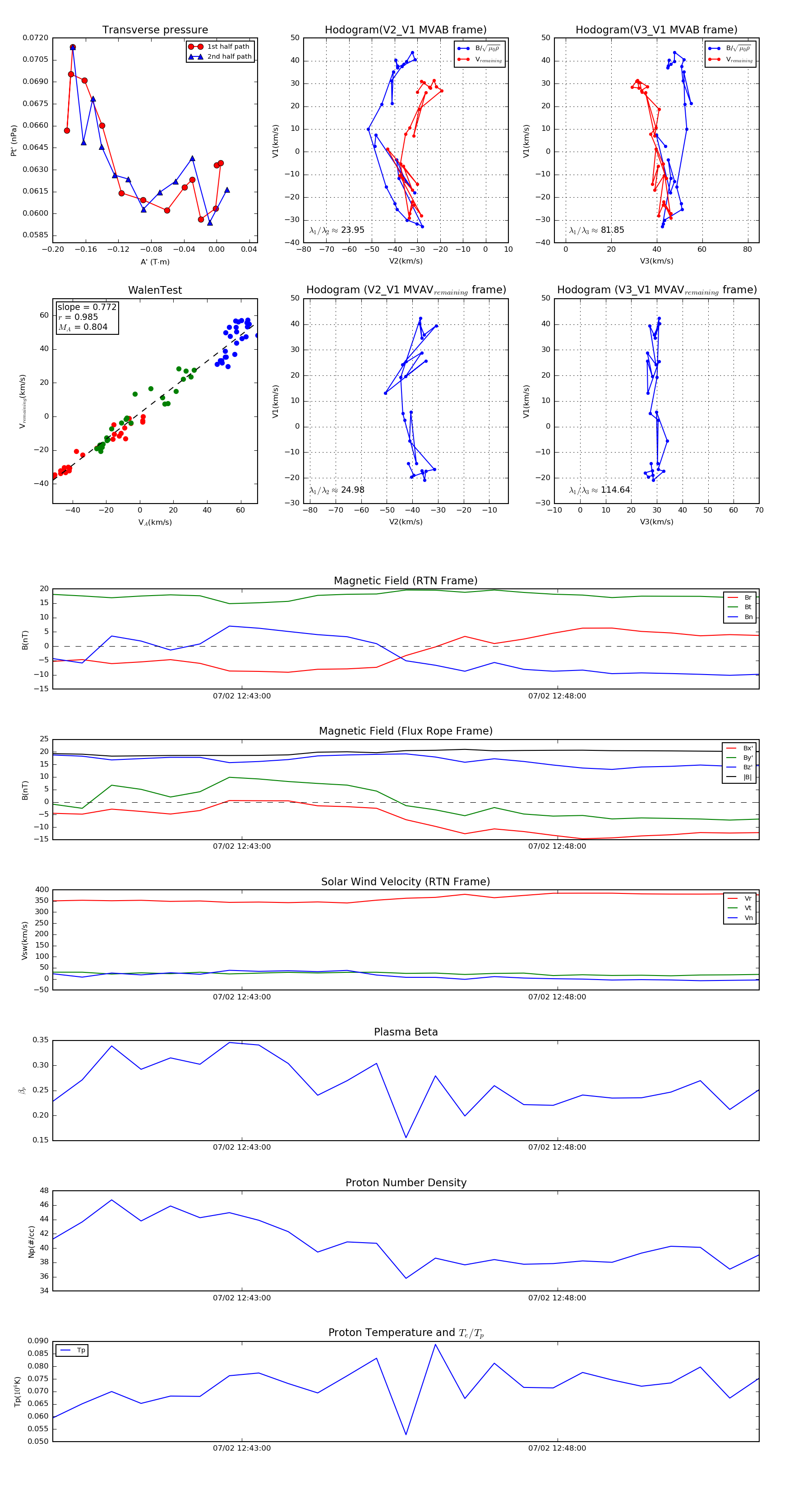
Flux Rope in 2022

Flux Rope Event 2022-07-02 12:40:00 ~ 2022-07-02 12:51:12 (673 seconds)


plot