HOME   LIST
‹–   –›

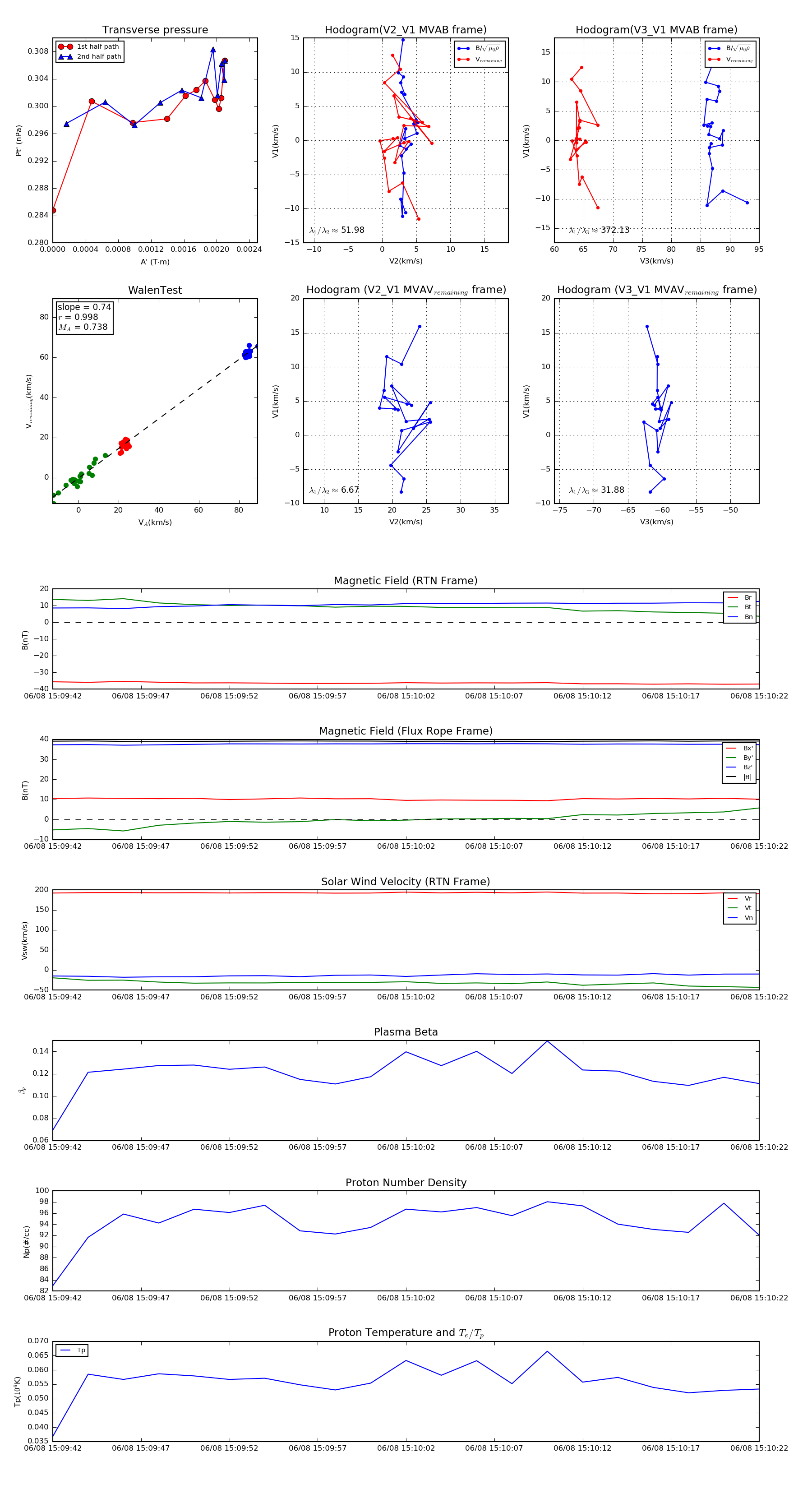
Flux Rope in 2022

Flux Rope Event 2022-06-08 15:09:42 ~ 2022-06-08 15:10:22 (41 seconds)


plot