HOME   LIST
‹–   –›

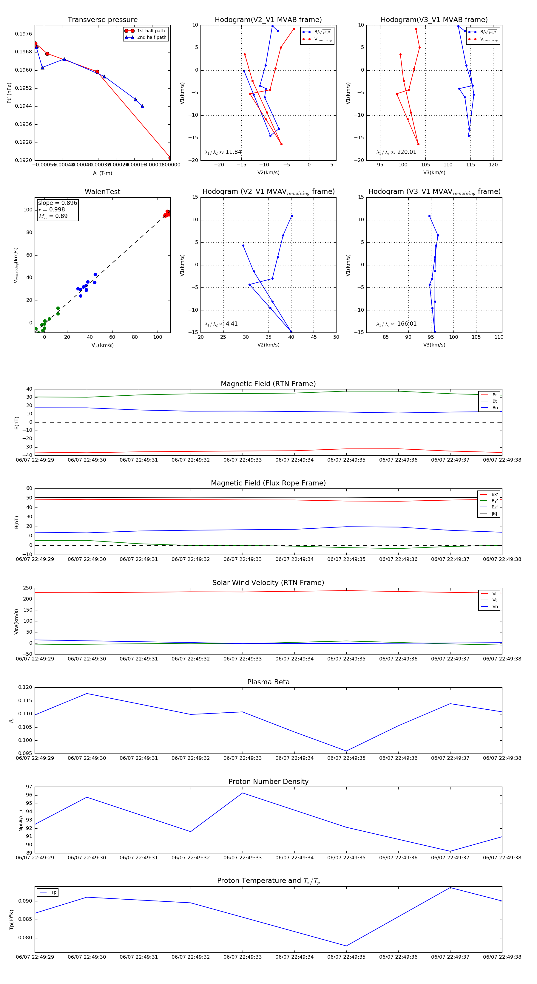
Flux Rope in 2022

Flux Rope Event 2022-06-07 22:49:29 ~ 2022-06-07 22:49:38 (10 seconds)


plot